4月15日,「深圳經濟特區建設者重大疾病關愛基金」項目全新上線,為深圳建設者提供精準醫療救助。該項目覆蓋81種重大疾病及罕見病,不分戶籍,家庭困難且申請前近3年內在深圳工作並連續繳納1年(含)以上社保(含醫保)的深圳經濟特區建設者及其患重大疾病、年齡在18 周歲以下或在讀國內全日制學校的子女,均可以通過線上線下方式申請救助。項目累計資助最高限額提高至5萬元(人民幣,下周)/人。
深圳建設者及其子女均可申請
為充分發揮慈善事業第三次分配作用,進一步加強深圳兜底民生保障和民生幸福標杆城市建設,深圳市民政局對「尋找需要幫助的人--來深建設者關愛基金」項目進行升級,並將項目名稱修訂為「深圳經濟特區建設者重大疾病關愛基金」。
作為全國首個專門為外來務工人員提供緊急醫療救助的基金,該項目自2007年成立以來,累計資助超過2.2萬人次,資助金額逾3.238億元,切實緩解了深圳經濟特區建設者在遭遇重大疾病時所面臨的經濟困難,被稱為「雪中送炭」的救命錢。2022年度「深圳經濟特區建設者重大疾病關愛基金」項目將充分發揮福彩公益金扶貧濟困功能,全面帶動愛心企業、愛心人士、社會組織等社會力量的廣泛參與,為深圳特區建設者及其子女提供精準救助,讓民政兜底保障更加有溫度、有力度,是深圳市醫保救助政策制度的有效補充。

提升精準性和科學性
為規範優化項目運營,提高項目資助對象的精準性和資助標準的科學性,該項目結合深圳低收入家庭相關醫保救助政策制度,依託深圳居民經濟狀況核對系統,在項目名稱、資助對象、資助條件、資助費用計算標準、申請方式以及審批程序等方面進行了全面優化升級。
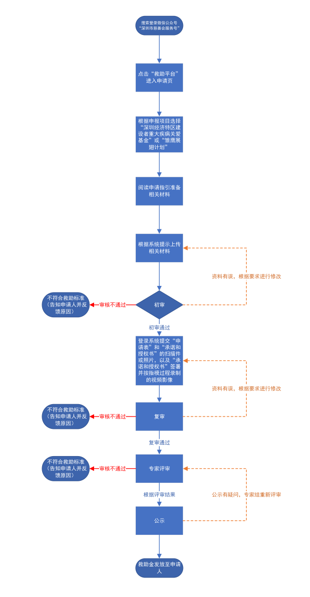
申請人可通過線上線下兩種方式申請救助,累計申請最高限額可達每人5萬元。其中,在資助條件上,該項目全面更新資助計算標準,即在深圳醫保定點醫療機構確診後,在國內醫保定點醫療機構診療的費用,經基本醫療保險、地方補充醫療保險和重特大疾病補充醫療保險結算後,應當由個人在政策範圍內自付部分的合規費用。在資助費用的計算方式上,結合深圳現行的相關醫保制度,資助標準金額有所提升,個人在政策範圍內自付部分的合規費用,合計大於1萬(含),項目按照40%的比例予以資助。項目累計資助最高限額提高至每人5萬元。在審批程序上,項目增加了覆審環節,重點核對申請人家庭經濟狀況情況,構成初審、覆審、專家評審、公示、覆核的更為科學的評審程序,確保項目實施和資金使用合規透明。
據項目執行方深圳市慈善會負責人介紹,該項目實施以來,兩次獲得「中華慈善獎」;兩次獲得「廣東扶貧濟困優秀項目獎」;連續三屆獲得「鵬城慈善項目獎」。(記者 黃鳳鳴)