辭舊迎新,中組部忙得夠嗆。
除了專項整治超職數配備幹部,消化15800多名副處級以上領導職數,還要馬不停蹄地和省部級“大員”進行談話,對他們蹲的“坑”進行調整。
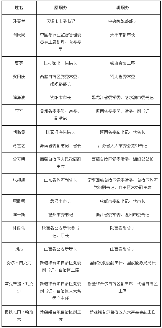
最近一段時間,一位政治局委員和十余位省部級幹部都進行了工作調整,力度之大,實屬少見。有人說,民眾認識高級領導幹部,有兩個視窗期,一個是反腐落馬,一個是職務調動。顯然,這次調整,讓聚光燈下,出現了不少“新面孔”。
都有什麼調整?
不妨先來看看,在各個省市,聚光燈下都有哪些“政治明星”,都有哪些省部級以上官員進行了工作調整。

具體來說,有升任的,比如陳一新和杜航偉,都是新晉省部級序列;也有平調的,比如陳良智(武漢和成都屬於副省級城市,黨政一把手為副省級幹部)和梁田庚。陳海波、曾萬明、張超超雖然級別未變,前後都是副省級(瀋陽也是副省級城市),但都進入了省委常委一級,等於是“升任”。
而調整的具體原因,也各有不同。但主要有兩個,一個是反腐拔出了蘿蔔留下了“坑”,一個是正常調任帶來的空缺。前者,比如河北原組織部長梁濱落馬後,省委常委空缺一人,梁田庚長期從事組織工作,相信,除了河北省委常委,有可能還會任組織部長一職;後者,比如今年8月,哈爾濱原市委書記林鐸調任遼寧省委常委、紀委書記,哈爾濱市委書記出現空缺,陳海波正常“補缺”。當然,也不乏與兩者都有一定程度關聯的。比如,廣州原市委書記萬慶良落馬後,廣州市委書記由天津市原副市長任學鋒接任,空缺出來的天津市副市長,由閻慶民調任。
有何具體特徵?
山僧不解數甲子,一葉落知天下秋。分析一個群體,往往有助於洞察吏治思路。
需要注意的是,此次調整之前,還有兩個重大事件,一個是全國組織部長會議在京召開,強調全面從嚴治黨;一個是中辦印發《2014-2018年全國黨政領導班子建設規劃綱要》(以下稱《規劃綱要》),為未來5年的黨政領導班子建設定調。
苗蒂落下的瓜,才是最甜的;真正落地的政策,才是最有效的。會議召開了,綱要印發了,將會議的精神、綱要的要求落實到選人、用人,任用、考核,才是最重要的。怎麼看是否落實了?當然就得看選什麼人到什麼位置,關鍵職位用什麼樣的人。這次的人事調整,是全國組織部長會議、中辦印發《規劃綱要》後的第一輪調整,自然是貫徹基本精神,這也是為何極具觀察意義的原因。
梳理此次調整,這些脫穎而出的人,有著三個共性。
首先,極其豐富的基層工作經驗,且各級歷練很完整。沒有一定的歷練,不熟悉基層的工作,把階段的調動看做為下一次提拔鍍金,這樣的幹部怎麼可能安安心心為國家操勞、為百姓打工。相反,在歷練上,無論是新晉省部級序列的幹部,還是升任副省級多年的幹部,都相當完整。比如陳一新和杜航偉,從官方簡歷上看,均未出現過跨級提拔,都是由最基層的科級幹部開始幹起,一步一個腳印,逐步走上副部級。
習近平在去年全國組織工作會議上就曾批評“剛提拔,板凳還沒有坐熱,又想升遷”的現象,直問“這樣的人靠得住嗎?”同時,還指出:“成長為黨和國家的中高級領導幹部,需要經過必要的臺階、遞進式的歷練和培養。”習近平強調,幹部成長,不能唯臺階論,但必要的臺階卻是不可或缺的。這是幹部成長的一個基本規律。《規劃綱要》更是明確指出,要“注重選拔經過多崗位鍛煉、實際工作經驗和領導經驗比較豐富的幹部”。這次調動中貫徹的中央用人思想,您讀懂了麼?
其次,異地任職和交流任職增多。不僅中央和地方之間的幹部交流增多,既有中央向地方輸出幹部,比如閻慶民、曹宇和劉賜貴;也有地方向中央輸送幹部,比如孫春蘭和努爾·白克力。同時,地方之間的幹部交流也增加了不少。最顯著的例子就是陳海波和唐良智,他們均是副省級城市的黨政一把手,卻無一例外,去另外一個城市擔任要職。據統計,副省級城市中,無論是市長,還是市委書記,由本地晉升的比例均超過四分之三。已經調整的副省級城市黨政一把手中,任學鋒、陳海波和唐良智無一例外,都屬於異地交流,而非本地晉升。
從落馬的“一把手”來看,本土晉升的很容易滋生山頭主義和團團夥夥,拔出蘿蔔帶出泥。異地交流,一個重要的意義,就是從制度上遏制山頭主義、團團夥夥和結黨營私。
最後,年輕幹部得到選拔任用,形成一定的幹部梯隊。此論調整,幾位副省級幹部,基本上屬於60後,只有陳一新是50後,但也是1959年出生,接近60後。而最小的張超超,更是1967年出生。但是這些年輕幹部,都在基層“墩過苗”、擔過重擔。正與習近平所強調的“優化幹部隊伍年齡結構”“使班子形成合理的梯次配備”一致。當然,年齡並不是決定性因素,正如《規劃綱要》所指出的,“不搞領導班子成員任職年齡層層遞減和‘一刀切’”。
要知道,德與才,才是一個領導幹部的立身之本。
轉載自“人民日報評論”微信公眾號