
创意摄影/新京报记者 王远征

国内市场的婴幼儿奶粉再遭“地震”。
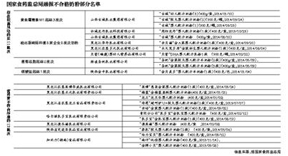
上周,国家食药监总局通报2014年婴幼儿配方乳粉抽检情况,来自23家国内企业、4家进口经销商的48批次不合格奶粉上黑榜。
黄曲霉毒素M1超标、含阪崎肠杆菌、菌落总数超标、硝酸盐超标;维生素C、氯等营养素不符合食品安全国家标准,在被曝光的问题奶粉中,存在这些食品安全风险的奶粉有25个,占据过半。另有23批次奶粉虽不存在食品安全风险,但标示的营养素指标与标签明示含量不符。
高级乳业分析师宋亮认为,这次抽检体现了国家重拳治乳的决心,“不姑息、不偏袒”,也体现了国家淘汰乳业落后产能和地方保护主义之间的博弈,可以说是2008年三聚氰胺事件以来最严厉的一次重拳治理。他同时也建议,国家对奶粉的抽检范围应涵盖国内和进口乳粉,不能让进口奶粉成“漏网之鱼”。
问题1 Hello和宝露芬上榜 进口奶粉也虚标营养素
此次国家食药监总局的婴幼儿乳粉“黑榜”,之所以受关注,是因为覆盖范围之广、触及问题之严重。
抽检覆盖了国内全部100家婴幼儿配方乳粉生产企业的1365个批次产品,同时涉及进口奶粉200个批次,结果显示共48个批次奶粉“不合格”,检出率约3%。
高级乳业分析师宋亮认为,“这几年,无论是政府、企业、协会都强调我们现在食品安全是最好的,但我们在这次检测中确实发现了很多问题。无论是什么原因,企业都应该反省,在整个生产、运输和产业链中究竟是哪个环节出了问题。”
新京报记者梳理发现,国产奶粉里,存在安全风险的共23个批次,涉及14家企业,占“黑榜”近半数。主要问题集中在黄曲霉毒素M1超标、含阪崎肠杆菌、菌落总数超标、硝酸盐超标,以及维生素C、硒、锰等营养素虚标,实际含量超标或低于国家安全标准,有的问题产品营养素甚至虚标了2-3倍。
山西古城乳业集团有限公司的3个批次婴幼儿乳粉均检出了黄曲霉毒素M1,1个批次的产品还含有阪崎肠杆菌,是此次问题最严重的企业,也因此被依法吊销了婴幼儿配方乳粉许可证。食用黄曲霉毒素M1超标的婴幼儿配方乳粉可能存在致癌风险。
进口奶粉发现了4个问题批次,有2个为维生素A虚标,涉及Hello、宝露芬两个品牌,属一般风险;另有2个批次标签错误,涉及特福芬、玛米力品牌。从抽查结果来说,进口奶粉的问题要少于国产奶粉。
问题2 地方保护破局 挖出黑龙江陕西多家问题乳企
一个值得注意的现象是,在48个批次产品中,黑龙江和陕西更是成了问题奶粉的“重灾区”。在这次抽检中,此前一些躲藏在地方保护下的问题乳企被揪了出来。
黑龙江有多达11家企业上榜,约占上榜企业的三分之一,6家当地乳企被停产整改,有3家企业的3个批次存在较高风险,5家企业8个批次有一般风险,“农垦”字企业几乎成为黑龙江问题乳粉的重中之重。另一个上榜“大户”的陕西有6家企业,2家企业3个批次的产品存在较高风险。
在宋亮看来,这次食药监总局对婴幼儿乳粉出击,代表了政府对乳品安全问题绝不姑息、绝不偏袒的一个态度。“我们看到陕西、黑龙江乳企出问题较多,其实他们是去年抽检的漏网之鱼。”
宋亮说,这次检测结果体现了政府取缔落后产能与地方保护之间的矛盾。地方为了发展经济,保护地方奶业经济,存在与中央政策进行博弈的现象。“博弈的结果就是许多不合格产品拿到了生产许可证,这些企业确实存在一些隐患。”
问题3 尴尬 奶粉“国家队”也出现不合格
从2013年起,中国乳制品工业协会先后对外公布了3批奶粉新品名单,涉及19家企业,被外界称为奶粉“国家队”,当时都对外宣称“一定会高标准、严要求,严把原料关、生产关、检验关、市场关,确保产品质量安全”。这通常被公众解读为“国家队”产品质量理应高于其他产品。
但这次不合格企业中,却也出现了奶粉“国家队”的踪影,包括高原之宝、龙丹、飞鹤艾倍特、哈尔滨太子4家乳企。其中有3家是标签标识错误,而白城龙丹2013年10月23日生产的婴儿配方奶粉(1段)被检测出阪崎肠杆菌,属于较高风险产品。
它们是否会被踢出“国家队”?记者多次联系中国乳制品工业协会,但截至发稿时,协会一直没有作出回应。
但新京报记者查询发现,中国乳制品工业协会从2011年就开始对主流婴幼儿品牌实行“月月抽检计划”,由参与企业自愿参加并提供在省会一级城市销售的主要商超名单,协会委托国家级食品质量监督检验中心在市场随机抽样进行检测。
根据协会官网提供的信息,2014年1-12月,龙丹、古城、飞鹤艾倍特、太子等企业的监测产品“月月检”结果均显示为“合格”。
问题4 国产与进口抽检频率不同 有失公允
国家食药监总局公布奶粉名单后,网上消息迅速发酵,出现不少被歪曲的传播。比如有微博称:48批次婴幼儿奶粉上“黑榜”,奶粉检出强致癌物黄曲霉毒素。但实际黄曲霉毒素超标的仅有1家。
类似这种乱给奶粉戴帽子的消息不少。“一些误读对企业和消费者的影响都很大”,宋亮认为应把非产品质量问题之外的标签问题单独公告。“现在是食品安全的敏感时期,政府任何一个公示都有决定意义,一定要严谨公正而且要谨小慎微。”
中国乳业俱乐部为此还发出了“爱护国产奶粉,维护公平环境”的倡议,建议食药监总局“对全国所有品牌的奶粉企业每年抽检2-3次,对出现问题的品牌,找第三方检测机构再次检验确认,然后第二年1-2月公布结果”。
对于这份倡议,宋亮认为是有道理的。他说,所有政府抽检都可在建立第三方检测机构信用评级制度的前提下,委托第三方检测机构抽检,食药监总局可在此基础上每年抽检一次,范围应涵盖国内和进口乳粉品牌。
宋亮说,对国产与进口的抽检频率也“有失公允”,国产乳粉检测频率过高,而进口奶粉检测频率过低,“放过了很多不合格的进口婴幼儿配方奶粉”。“国内品牌加上外资在国内建厂的品牌共有100个,而纯进口品牌有270多个。这次前者抽查了1365个批次,纯进口品牌一共只抽了200个批次。换句话说,进口270个品牌每个抽检不到一次,而国内100个品牌每个抽检达10多次。”
问题奶粉可能存在的危害
1 黄曲霉毒素M1
黄曲霉毒素M1是一种真菌毒素,其来源一般是由于奶牛摄入被黄曲霉毒素B1污染的饲料,经体内代谢所产生的。婴幼儿属于敏感人群,食用黄曲霉毒素M1超标的婴幼儿配方乳粉可能存在较大的健康风险。
2 阪崎肠杆菌
阪崎肠杆菌是存在于环境中的一种条件致病菌,可能对0~6月龄婴儿,尤其是早产儿、出生低体重儿以及免疫力缺陷婴儿存在较高健康风险。这主要由于企业未按要求严格控制生产加工过程的环境和设备设施卫生条件。婴幼儿配方乳粉冲调、放置过程中阪崎肠杆菌有潜在生长的可能,应注意婴幼儿配方乳粉冲调、放置的有关事项。
3 菌落总数
主要反映食品被细菌污染程度及清洁状态。菌落总数超标说明企业可能未按要求严格控制生产工艺条件和加工过程的卫生条件,或者包装容器清洗消毒不到位;还有可能与产品包装密封不严,储运条件控制不当等有关。
4 硝酸盐
硝酸盐存在于环境、食物与水中,在人体内可能转化为亚硝胺。亚硝胺存在较高健康风险,其超标原因可能是由于婴幼儿配方乳粉原料带入。
5 营养成分含量指标
主要包括蛋白质、脂肪、碳水化合物、矿物质、维生素等。婴幼儿配方乳粉中的各类营养成分含量指标是根据我国婴幼儿发育对营养素的需要量而制定的,长期食用营养成分含量指标不符合食品安全国家标准的婴幼儿配方乳粉,可能对婴幼儿的生长发育存在不良影响。
■ 进展
奶粉召回 乳企应对不一
对于检出不合格奶粉的生产企业和进口经销商,国家食药监总局表示,已在第一时间通知相关省食药监局,责令企业停止生产和销售,召回不合格产品,彻查问题原因,2家企业吊销或注销了生产许可证,10家企业仍在停产整顿中。
新京报记者致电多家上榜乳企,存在安全风险的奶粉,目前基本已停产并完成召回。而存在标签问题但产品质量达标的企业,有的已经进行了召回,有的则在等食药监总局的进一步通知。
问题最大并被吊销生产许可证的山西古城乳业集团有限公司无疑备受关注。对于奶粉里检出超标黄曲霉毒素M1的原因,古城乳业总经理马永德向新京报记者表示,是草料中混有发霉的湿草,黄曲霉毒素B1经过牛体内的新陈代谢,形成牛奶时就变成了M1。“我们这里一些地方比较潮湿,存放干草的地方通风不太好。”
据他透露,去年8月,古城问题批次奶粉已采取了停产和召回举措。这几个批次的产量较小,每个产品约2吨。召回后,通过产品追溯,古城最终发现造成黄曲霉毒素超标,可能在于几户奶农给牛喂食了发霉的草料。“干草要检查有没有发霉,主要是看,说实话也没有什么很好的检测手段。”马永德认为,黄曲霉毒素M1的控制有一定难度。
马永德称,“山西省政府对古城一下子出了几个批次的乳粉问题不满意,已经给出了一个严重警告。”据其透露古城暂时不准备再涉足婴幼儿乳粉,“这块市场不好做,钱也不好挣,大家还是比较喜欢进口奶粉”。
飞鹤艾倍特此次是氯营养素虽符合国家标准,但包装印刷错误而上榜。相关负责人表示,这批印刷错误批次的产品已于去年全面收回,并没有在市面流通。
若尔盖高原之宝在官网发布声明称,产品因标签问题不合格,但不影响产品食用和质量。“此事在2014年发现时,公司已对该批次产品进行了召回处理,省、州食药局现场指导整改,并于2014年11月4日换发了新的婴幼儿配方乳粉许可证。”
“正注销婴幼儿配方乳粉生产许可证”的湖南长沙亚华乳业有限公司对新京报记者表示,企业主要是营养素指标与标签标识不符,原因在于企业更换了产品包装。客服人员称,问题批次产品目前仍在售,并没有召回。
■ 专家说法
食药监总局玩真的 行业洗牌或加剧
2014年以来,国家对国产和进口奶粉进行严格管控,出台了十余条相关规定及措施。而伴随着新食品安全法的即将落地,婴幼儿配方乳企或将迎来行业大洗牌。
山西古城总经理马永德已经感受到了国家标准的严厉。“中国婴幼儿奶粉企业从开始的300多家到现在的80多家,这次又会有20多家企业出问题”。
宋亮认为,这次食药监总局大抽检在不姑息、不偏袒方面,可以说是三聚氰胺事件以来最严厉的一次,“政府这次是下决心要把奶粉问题彻底解决掉”。
“三聚氰胺后国家都下定决心解决奶粉问题了,但那时候相关法律法规没有跟上,职能部门调整和检测手段都没有到位。新食品安全法出台后国家将依法治理,同时也能看到新食品安全法在这48批次产品中已经有所体现。”宋亮说。
采写 新京报记者 郭铁 实习生 周璇 宋子荧