今日,國家衛計委官網上公布了第一批優秀國產醫療設備產品遴選結果。據官網介紹,此次遴選品目選擇了具有一定市場占有率和競爭力、符合基層需要的臺式彩色多普勒超聲波診斷儀、數字化X光機和全自動生化分析儀等3種適宜設備。最終從57家企業申報的218個產品遴選出27家企業的95個產品(詳見下文表格)。
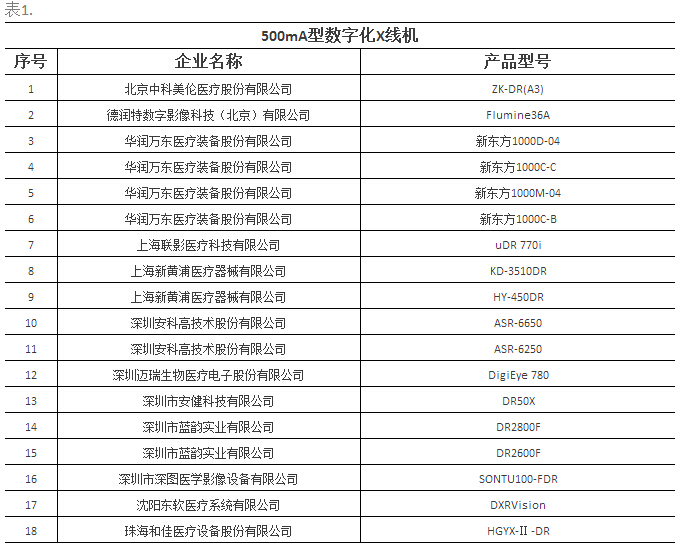
首批優秀國產醫療設備主要遴選了數字化X線機、彩色多普勒超聲波診斷儀和全自動生化分析儀3個品目的產品,包括8個不同型號:500mA型數字化X光機產品、300mA型數字化X光機產品、A型臺式彩色多普勒超聲波診斷儀產品、B型臺式彩色多普勒超聲波診斷儀產品、C型臺式彩色多普勒超聲波診斷儀產品、800速及以上型全自動生化分析儀產品、400速及以上型全自動生化分析儀產品、200速型全自動生化分析儀產品。
值得關注的是,此前備受矚目的是華潤萬東、新華醫療、迪瑞醫療、東軟集團、和佳等上市公司的多個產品,分別入選數字化X線機(DR)、彩色多普勒超聲波診斷儀(臺式)和全自動生化分析儀三個品目遴選名單。
據記者了解到,此次遴選中國醫學裝備協會對每個產品的技術參數、企業情況、臨床應用評價3個方面進行綜合評分,數字化X線機得分最高的企業是深圳市藍韻實業有限公司,彩色多普勒超聲波診斷儀得分最高的企業汕頭市超聲儀器研究所有限公司,全自動生化分析儀得分最高的企業是江西特康科技有限公司。
總之,此次優秀國產醫療設備遴選無疑為我國醫療器械行業注入了新動力,不僅能夠促進國產設備質量的提升,緩解“看病貴、看病難”問題,還有望打破跨國公司壟斷高端器械市場的格局,為基層醫療奠定必要的條件以及指明方向,從而加速推動國產醫械在基層醫療市場的發展。
第一批優秀國產醫療設備詳細名錄如下:






