
翁懋生前曾系上海冠生园集团董事长,旗下大白兔奶糖家喻户晓。

云台山景区发布的情况通报。
4月21日晚,澎湃新闻从知情人士处获悉,上海冠生园(集团)有限公司原董事长、总经理翁懋在河南一景区不幸意外身亡。
网传一上海游客被猴子蹬掉的石头砸中不治身亡
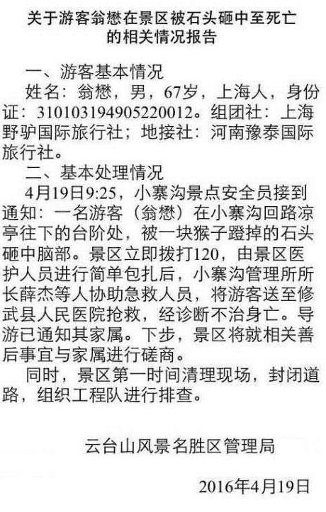
这份网传云台山风景名胜区管理局《关于游客翁懋在景区被石头砸中至死亡的相关情况报告》称:
“4月19日9时25分许,小寨沟景区安全员接到通知:一名游客(翁懋)在小寨沟回路凉亭往下的台阶处,被一块猴子蹬掉的石头砸中脑部。景区立即拨打120,由景区医护人员进行简单包扎后,小寨沟管理所所长薛杰等人协助急救人员,将游客送至修武县人民医院抢救,经诊治不治身亡。导游已通知其家属。下步,景区将就相关善后事宜与家属进行磋商。
同时,景区第一时间清理现场,封闭道路,组织工程队进行排查。”
该报告基本信息显示,姓名:翁某,男,67岁,上海人。组团社:上海野驴国际旅行社,地接社:河南豫泰国际旅行社。
4月21日晚,澎湃新闻暂未能联系到云台山景区证实上述公告,而记者致电上海野驴国际旅行社,相关人员则表示拒绝接受采访。
全国企业信用信息公示系统显示,上海野驴国际旅行社有限公司成立于2015年7月29日,注册资金为200万元人民币。
遇害人为大白兔原“当家”,退休后身体硬朗爱好摄影
4月21日晚,澎湃新闻从上海冠生园(集团)有限公司知情人士处获悉,翁某即大白兔奶糖原当家,冠生园(集团)有限公司原董事长、总经理。
据上海冠生园(集团)有限公司官网信息,公司为上海知名企业,旗下品牌包括大白兔奶糖、华佗十全酒、佛手牌调味品等。其中,大白兔奶糖家喻户晓,是几代人的共同回忆。
对于翁先生的遭遇,知情人士表示,这两天,公司已知悉,并纷纷表示意外和惋惜。据称,退休后,翁懋先生身体硬朗,而且爱好摄影,经常参加摄影班活动。不过,此次遇难,尚不知是否和摄影爱好者同往。目前,其家属已知此噩耗。
此外,云台山景区公开信息显示,小寨沟,又称潭瀑峡,高山耸立,有大小瀑布多处,是河南云台山风景区的一个重点景点。云台山则为国家级猕猴自然保护区,景区内有数量众多的野生猕猴群落。事实上,在离小寨沟不远之处,即是颇为着名的猕猴谷景区。猕猴为国家二级保护动物。
(浦江头条)