11日上午,網傳安徽省休寧縣溪口鎮一名未滿18歲的女孩從去年5月至今年1月份,先后遭到同村3人性侵并致懷孕,且報案后事情已過近半年,3名當事人仍逍遙法外。這一網帖引發眾多網友關注。為此,當天上午記者和休寧警方就此取得聯系,該局回應稱,今年4月26日,公安部門接到報案后立即介入調查,后依法對犯罪嫌疑人王某采取了刑事強制措施,而案件在移送休寧縣檢察院審理后,檢察機關依法作出了不予批捕決定,犯罪嫌疑人目前已被變更為監視居住。

網絡截圖
網傳信息顯示,休寧縣溪口鎮長豐村一名18歲女孩兒,從2015年5月至2016年1月,先后被該村村民汪某、朱某、汪某(實為王某)等3名男子強奸。
今年4月份,其母親發覺女孩腹部異常,帶其到溪口鎮衛生院做了檢查,發現已懷孕。其稱,由于受到嫌疑人的威逼恐嚇和連續掌摑,給她的心理留下了陰影,導致其說話吞吞吐吐,閃爍其詞,就隱瞞了另一男子,進而將朱某和汪某二人如何誘騙、利誘,強行與其發生性關系的來龍去脈道了出來。之后便前往休寧縣公安局溪口派出所報案。
今年5月底,其在休寧縣人民醫院做了人流,并從胎兒身上提取了血液送到休寧縣公安局化驗。
今年7月,休寧縣公安局刑警大隊通知化驗結果已出來,胎兒與朱某和汪某二人并無血緣關系。而后,在休寧縣公安局刑警的一再問詢下,其最終將男子王某強逼發生關系的事兒和盤托出。
但是,事情已過去近半年,3名當事人在村里仍然逍遙在外,甚至揚言玩玩小女孩沒什么大不了,政府法律不會把他們怎么樣。同時,該網帖還指控村(委會)主任和其中一當事人是親屬關系,會偏袒3名當事人。記者注意到,該網帖并未附上其它證明材料。

圖文無關
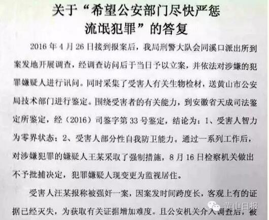
當天下午,休寧縣公安局就此回應,稱2016年4月26日接到報案后,休寧警方刑警大隊會同溪口派出所到案發地開展調查,經調查訪問后于當日就予以立案,并依法對涉嫌的犯罪嫌疑人進行訊問。同時采集了被害人有關生物檢材,送黃山市公安局技術部門進行鑒定。
圍繞被害者的有關能力,到安徽省天成司法鑒定所進行鑒定,經鑒定,結論為被害人智力為臨界狀態;被害人部分性自我防衛能力。通過一系列工作后,對涉嫌犯罪的嫌疑人王某采取了刑事強制措施。今年8月16日,休寧縣人民檢察院依法作出不予批捕決定,犯罪嫌疑人現變更為監視居住。

網絡截圖
休寧警方就此還回應稱,被害人報稱被強奸一案,因案發時間跨度長,客觀上有的證據已經滅失,為獲取有關證據增加難度。且公安機關介入調查后,被害人家屬陳述的證詞反復,隱瞞部分事實,未能如實反映案發情況,試圖通過與犯罪嫌疑人私了,以獲取利益,使得該案偵辦工作難以推進。盡管如此,公安機關還是千方百計地深入實地開展調查走訪,用最大的努力去維護被害人的合法權益。
同時,公安機關在調查中,堅持以事實為根據、以法律為準繩,做到不偏聽偏信,不存在包庇犯罪嫌疑人。目前,該案仍在進一步偵辦中。