![]()
记者从多地商务部门了解到,第三批的辽宁、浙江、河南、湖北、四川、陕西、重庆7地自贸区各项筹备工作完毕,即将统一挂牌。
“1+3+7”,一个从沿海到中部再到西部的自贸区战略新格局形成,以扩大开放所引领的中国自贸区改革从“齐头并进”进入“雁行阵”模式,冲刺国际高标准自由贸易体系。
承载“一带一路”等国家战略
“第三批自贸区挂牌成立后,中国基本形成以1+3+7自贸区为骨架、东中西协调、陆海统筹的全方位和高水平区域开放新格局,并为加快实施 一带一路 战略提供重要支撑。”南开大学中国自由贸易试验区研究中心副主任盛斌告诉记者。
作为我国对接国际高标准贸易、投资规则的试验田,自贸区从诞生之初就承载了对接国家发展战略的使命。上海、广东、天津和福建的第一、第二批自贸区分别对接长江经济带、粤港澳深度合作、京津冀协同发展、两岸经济合作等重大区域发展战略。
3年多来,自贸区深耕国家战略的任务依然不变。辽宁、浙江、河南、湖北、四川、陕西、重庆7地自贸区,将对接长江经济带、中部崛起、西部大开发、振兴东北老工业基地等国家重大区域发展战略。
商务部研究院副院长李光辉在接受记者采访时说,从布局上来讲,新设立的7个自贸区既有沿海、中部、西部,又有东北,再加上已设立的4个自贸区,初步形成先行先试的区域发展布局。从战略上而言,既服务于“一带一路”建设、京津冀协同发展、长江经济带发展三大战略,也服务于西部大开发、振兴东北老工业基地、中部崛起、东部地区率先发展四大板块的区域发展战略,与国家新一轮改革开放的总体战略布局相一致。
在“1+3+7”自贸区新格局里,共同对接的战略主线是“一带一路”。
上海、广东、天津和福建四个自贸区将推动“一带一路”建设作为重要内容,争作“一带一路”建设的排头兵。7个新设自贸区依旧将对接“一带一路”作为重要支点。
比如,河南自贸区着力建设贯通南北、连接东西、服务于“一带一路”的现代综合交通枢纽和物流体系;陕西自贸区将发挥“一带一路”建设对西部大开发带动作用、加大西部地区门户城市开放力度的要求,打造内陆型改革开放新高地,探索内陆与“一带一路”沿线国家经济合作和人文交流新模式。辽宁自贸区将与“一带一路”沿线国家的国际产能和装备制造合作,在更大范围、更广领域参与国际竞争。
深耕区域改革试验特色任务
随着第三批自贸区挂牌,中国自贸区战略也从2.0时代步入3.0时代,试验改革的区域广度和内容深度全方位升级。
中国社科院在《自贸区蓝皮书(2016)》中写道:中国改革开放最基本的经验是以开放为国内改革提供压力、动力、标准和经验,自贸试验区就是以扩大开放和政府改革双重任务为首要特征,自贸区试验的核心内容不仅局限于对外开放,还有通过对更高水平的对外开放形成一种倒逼机制促进国内相关部门改革。
“11个自贸区的制度创新,将从原先的齐头并进模式进入 雁行 模式,以中央深改组通过的《全面深化中国(上海)自由贸易试验区改革开放方案》为引领,中国自贸区改革从原来狭义的自由贸易试验区进入综合改革试验区,包括综合保税、金融、高新、农业、旅游在内的多类型自贸片区将出现,改革领域将被大大拓宽。”上海财经大学自由贸易区研究院副院长孙元欣说。
事实上,第三批自贸区的布局也透出地区特色。
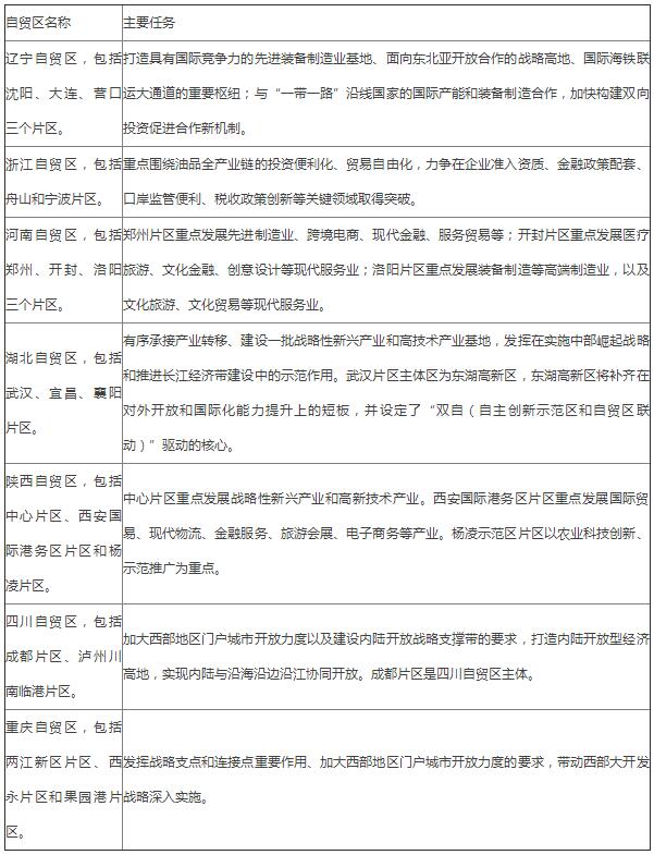
辽宁自贸区分为沈阳、大连、营口三个片区,将打造具有国际竞争力的先进装备制造业基地、面向东北亚开放合作的战略高地、国际海铁联运大通道的重要枢纽;将与“一带一路”沿线国家的国际产能和装备制造合作,加快构建双向投资促进合作新机制。
浙江自贸区,将落实中央关于“探索建设舟山自由贸易港区”的要求,就推动大宗商品贸易自由化,提升大宗商品全球配置能力进行探索。
浙江自贸区包括舟山和宁波片区。按照浙江省省长车俊的说法,浙江自贸区建设将突出重点,围绕油品全产业链的投资便利化、贸易自由化,力争在企业准入资质、金融政策配套、口岸监管便利、税收政策创新等关键领域取得突破。
河南自贸区,涵盖郑州、开封、洛阳三个片区。在产业布局上,郑州片区重点发展先进制造业、跨境电商、现代金融、服务贸易等;开封片区重点发展医疗旅游、文化金融、创意设计等现代服务业;洛阳片区重点发展装备制造等高端制造业,以及文化旅游、文化贸易等现代服务业。
湖北自贸区,将落实中央关于中部地区有序承接产业转移、建设一批战略性新兴产业和高技术产业基地的要求,发挥其在实施中部崛起战略和推进长江经济带建设中的示范作用。
湖北自贸区包括武汉、宜昌、襄阳片区。其中作为武汉片区主体区的东湖高新区,将补齐在对外开放和国际化能力提升上的短板,并设定了“双自”(自主创新示范区和自贸区联动)驱动的核心。
陕西自贸区,设立中心片区、西安国际港务区片区和杨凌片区。中心片区重点发展战略性新兴产业和高新技术产业。西安国际港务区片区重点发展国际贸易、现代物流、金融服务、旅游会展、电子商务等产业。杨凌示范区片区以农业科技创新、示范推广为重点。
四川自贸区,将落实中央关于加大西部地区门户城市开放力度以及建设内陆开放战略支撑带的要求,打造内陆开放型经济高地,实现内陆与沿海沿边沿江协同开放。四川自贸区分为成都片区、泸州川南临港片区两部分。成都片区是四川自贸区主体,规划面积近100平方公里。
重庆自贸区,将落实中央关于发挥重庆战略支点和连接点重要作用、加大西部地区门户城市开放力度的要求,带动西部大开发战略深入实施。重庆自贸区初步分为两江新区片区、西永片区和果园港片区。
释放新一波改革红利
“自2013年启动以来,自贸试验区建设已取得明显成效。自贸试验区用两万分之一的国土面积吸引了全国十分之一的外资,自贸试验区取得的114项试点经验已复制推广到全国。”
商务部原部长高虎城在今年全国两会前说,新设立的自贸试验区将紧密围绕国家战略,聚焦国资国企改革、西部开发、东北振兴、中部崛起等重大主题,结合各自功能定位和特色特点,开展差别化探索,构建各具特色、各有侧重的试点格局。
北大光华管理学院教授颜色告诉记者,自贸区扩围至中西部地区,响应了国家高水平对外开放、“一带一路”建设等战略。特别是将使高端制造业、现代服务业在中西部加速发展、落地生根,在实质上为我国的西部开发、中西部产业升级根除了障碍。这不仅对当地经济发展起到事半功倍的作用,也会因为“负面清单”的制度创新,特别是在高端制造业和现代服务业领域开启广大的投资机遇。
东兴证券首席经济学家张岸元认为,第三批自贸区的定位,在总体上与实体经济结合得更加紧密。未来,随着地方政府制定区域性招商引资权限的落实明确,预计各自贸区将推出新的更有竞争力的外资政策。
“自贸区扩围带来开放改革的溢出效应,贸易、港口、航运物流、地产、金融等多板块将分享新一波改革红利。”业内人士分析说。
第三批自贸区简要情况

