
淪爲弃子的土豆要借短視頻重回舞臺?
2013年,京郊,土豆網創始人王微爲他的創業公司追光動畫舉辦了一個小型暖房party。那時的他已不再是土豆網的CEO。Party辦得很低調,沒有通知任何互聯網行業的媒體,當時還是優酷土豆CEO的古永鏘、人人網的陳一舟、暴風集團的馮鑫都來了,目的是祝賀王微的重新出發。
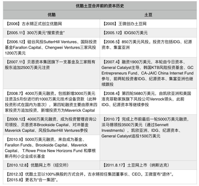
2005年1月王微創立土豆網。2011年8月,土豆網在美國納斯達克上市。2012年8月20日優酷土豆合幷,優酷CEO古永鏘擔任合幷後集團的董事長兼CEO。四天后的淩晨,王微發了這樣一條微博:「七夕夜晚,七年土豆,下一個有趣的夢裏再見」,宣布正式從土豆網退休。
對于土豆網,王微這個「親爹」似乎在之後的任何場合都沒有表現出太多牽挂:「我現在和視頻行業裏面的人交流不多了。」王微在後來《小門神》上映前的專訪中對騰訊科技如是說,而他也不願對土豆網做任何評論。
誰又能想到幾年之後,同樣的事情戲劇般上演在古永鏘身上。2016年10月,阿裏巴巴買下剛改名爲「合一集團」不久的優酷土豆,隨後,阿裏巴巴集團CEO張勇通過內部郵件宣布,古永鏘不再擔任優酷土豆董事長兼CEO職務,俞永福接任,古轉而籌建阿裏大文娛産業基金。這意味著,古永鏘將正式離開這家自己創辦了11年的公司。
一時間,人們的目光聚焦于俞永福如何在阿裏大文娛進行大刀闊斧的整合改革,聚焦于合一集團如何突圍愛奇藝、騰訊視頻的雙重絞殺,却忽略了業已土豆網輾轉三手的事實。
和低調的追光動畫暖房Party完全不同的是,3月31日,阿裏巴巴文化娛樂集團開了一個格外熱鬧的發布會,高調宣布土豆網全面轉型爲短視頻平臺,由阿裏文娛移動事業群總裁何小鵬兼任總裁。至此,土豆網從創業到上市,到與優酷合幷,再到融入阿裏文娛的路程翻開了新的一頁。
命途多舛的土豆網與三次致命危機
用「命途多舛」四個字來形容土豆網絕不爲過,三次致命危機讓這個昔日的行業第二元氣大傷。
第一次危機發生在土豆網上市的時刻,故事精彩到可以寫成電視劇。
從騰訊科技整理的優酷、土豆融資歷史來看,兩者每一次融資都咬的很緊。作爲當時的行業第一、第二,優酷、土豆頻頻爆出上市競跑的消息。

2010年11月,土豆網優先于優酷向美國證券交易委員會遞交上市申請。狗血的是,第二天上海徐匯區法院就凍結了王微名下三家公司的股權,原因是當年3月與王微離婚的楊蕾突然提出財産分割訴訟。土豆網上市進程被迫擱淺。王微和楊蕾兩人的糾葛錯綜複雜,局外人幷無資格評述,但至今我們還能在「百度搜索」裏找到關于王微離婚事件的1420篇新聞。也正是這次離婚,讓土豆網遭遇了第一次致命危機。
婚內,土豆網成立了上海全土豆網絡科技有限公司,該公司是土豆網的主要利潤中心,幷持有視頻網站必不可少的《增值電信業務經營許可證》和《網絡傳播視聽節目許可證》。王微在該公司中占股95%。這部分股份中,有76%涉及到夫妻共有財産問題,楊蕾遂提起訴訟,對這部分股份的一半予以權利主張,法庭隨後凍結了該公司38%的股份進行保全,禁止轉讓。
直到第二年的6月,雙方才達成協議:在土豆網上市之後,王微向楊蕾支付700萬美元。而這時優酷已經率先上市,土豆網也錯過了上市的最佳時機。優酷上市之後,古永鏘從美國回來見的第一個人就是王微。兩人聊了什麽細節,我們不得而知,但當時土豆網的首席戰略官于洲透露這次會面的主題氛圍是:兩人都感慨萬千。
優酷上市後交易首日股價大漲161%。土豆網則是首日破發。那段時間,中概股在美遭遇大量「做空」,國內則一直盛傳騰訊正與優酷洽談入股事宜。也是從兩家各自上市的時點開始,土豆網在競爭中越來越處于劣勢。
范鈞是王微在法國認識的校友,2006年收到王微的邀請加入土豆網,創辦土豆廣告銷售部,任銷售部副總經理。柏忠春則是2008年加入土豆網,任廣告製片部製片總監,監管土豆網廣告視頻製作與營銷。兩人在土豆網上市後不久都選擇了離開,創辦萬合天宜。
第二次危機則是與優酷合幷之後。美其名曰「合幷」,不如說是吞幷。
2012年3月,兩者合幷爲優酷土豆集團。優酷占股71.5%,土豆占28.5%,古永鏘擔任集團董事長兼CEO,土豆網退市。優酷的美國存托憑證將繼續在紐約證券交易所交易,代碼YOKU。
公布合幷消息之後的五分鐘,雙方各自召開員工大會。次日上午10點,古永鏘和王微出現在土豆北京辦公室,11:30兩人出現在優酷北京辦公室。當天下午,古永鏘和王微一起飛到上海。下午5點抵達土豆上海辦公室。但就在幾天後,王微宣布「退休」。
爲了穩定軍心,古永鏘和王微發出郵件承諾:無論是合幷完成之前還是之後,都不會裁員。理由是兩者雖然有業務重合,但未來會進行差异化戰略發展:優酷更加重視拍客和牛人,而土豆則側重原創電影與劇集。雙方成立了合幷委員會,幷定于每周二例會,會議輪流在優酷北京、土豆網北京及上海辦公室召開。同年6月,優酷土豆請來諮詢公司麥肯錫做企業文化調研,試圖瞭解合幷三個月之後雙方員工的狀態。
然而管理層煞費苦心的安排還是沒能挽救土豆在整個體系裏的人才流失、邊緣化、喪失主要話語權。
合幷之後的第四個月(7月),優酷土豆開始人事震蕩,優酷原CFO兼高級副總裁劉德(微博)樂升爲優酷總裁。土豆網COO王祥芸離職。此後,原土豆網技術副總裁黃冬(現任芒果TV CTO)離職、土豆網總編輯祖晨離職,土豆網市場部高級總監張亞紅離職,從原土豆網加入優酷土豆集團管理委員會的唯一一名高管——優酷土豆集團人力資源高級副總裁于洲也宣布離職,加入了王微的「追光」創業計劃。
創始團隊的離開也是意料之中。合幷之前的2011年第四季度財報來看,優酷和土豆已經拉開了差距。當時優酷市值28.5億美元,土豆市值4.36億美元,優酷年收入規模在9億左右,土豆在5億左右。差別最大的是兩名創始人對于公司的控制力。優酷提交SEC的文件顯示,古永鏘在優酷網持股達41.48%,而王微在土豆的持股比例僅爲8.6%。

上面沒有「親」領導,土豆在整個優酷土豆體系裏自然沒有了底氣。優酷、土豆用戶帳號的打通更多的是給優酷帶去了流量,而犧牲了土豆。最直觀的情况就是廣告資源逐漸向優酷傾斜。
一位已從土豆網離職多年的員工向騰訊科技回憶,合幷之後的那段時間土豆網的廣告點擊量持續走低,一些普通的Banner廣告日均點擊量僅爲幾千,廣告剩餘量也挺多。除了主打年輕品牌文化的一些企業,大部分品牌客戶都選擇投放優酷。而在合幷之前,土豆網首頁廣告還是「搶手貨」,至少得提前一周預定。
另一位土豆網內部人士透露,當時,土豆網總編輯祖晨被架空,只負責「沒有存在感」的幾個頻道。而集團聲稱全力支持土豆網,其實幷沒有太多實際行動,畢竟優酷內部的人不希望土豆來分流流量。
事實上,當時《快樂男聲》的版權,優酷有,土豆就沒有。艾瑞MUT(移動智能終端用戶行爲研究)2013年6月一份數據顯示,優酷、愛奇藝App日均覆蓋人數分別達到了1410萬和790萬。而土豆網的日均覆蓋人數僅爲71萬,月度覆蓋人數也僅爲500萬,只有優酷的十分之一。
第三次危機,也就是現在。整個合一集團面臨著如何順利融入阿裏的問題,大膽整合後各項業務能否真的協調開展,還是掀起新一輪內鬥,都是未知數。隨著土豆網原總裁楊偉東的升遷,土豆網又回到了當初王微離開時的窘境:缺少把土豆網視爲生命的領導者,缺少一以貫之的方向策略。
而阿裏大文娛對此給出的答案延續了阿裏一貫的風格:把高管派駐到新融入的業務中去。這一次擔當重任的是阿裏文娛移動事業群總裁何小鵬,策略則是短視頻。
何小鵬1999年畢業于華南理工大學計算機專業,是個標準的「理工男」。2004年,何小鵬和梁捷共同創辦了UC優視。對于他來說,文娛是一塊新領地。在發布會後的采訪中,何小鵬反復强調「阿裏生態」與「協同效應」。他認爲,土豆網做短視頻和今日頭條做短視頻的根本差別就在于土豆背後有阿裏生態,有優酷土豆,有淘寶。
從去年6月「阿裏巴巴大文娛版塊」正式成立起,大文娛就是阿裏業務中的重點。該版塊囊括了阿裏巴巴集團旗下的阿裏影業、合一集團(優酷土豆)、阿裏音樂、阿裏體育、UC、阿裏游戲、阿裏文學、數字娛樂事業部。2017財年阿裏季度財報顯示,阿裏巴巴大娛樂板塊正在成爲繼電商業務、雲計算之後的新主營業務和核心收入來源。
如果土豆網能在阿裏文娛旗下成爲真正的重點,那麽這次整合危機很可能被轉化爲良機。「最令人擔心的是各種資源不能真正的打通。」一位文娛領域的分析師告訴騰訊科技。
關鍵人物楊偉東

土豆網創始人王微出席阿裏文娛新土豆發布會
「王微的到來不會搶了新土豆的風頭。」楊偉東在發布會之後的媒體問答環節解答了記者關于爲什麽要請「舊主」王微來現場的問題。
而在王微創立土豆網的時候,楊偉東還是一個毫不相干的人。
1998年,24歲的楊偉東從南京河海大學比較文學系本科畢業。因爲父母對「鐵飯碗」的堅持,他服從了學校的推薦,隻身一人來到北京,在國家電力公司下屬設計院的外事科擔任了文職,工作內容是爲領導整理和草擬講話稿,以及簡單的文書管理。入職一年多後他被借調至世界銀行,此後便再也不願意待在機關裏。2000年,楊偉東入職聯想,後爲負責聯想昭陽筆記本系列的公關。
2002年楊偉東加入諾基亞,從市場專員幹到諾基亞大中國區市場營銷總監,全面負責諾基亞大中國區品牌、廣告營銷等工作。也就是在諾基亞期間,楊偉東分別與優酷網、土豆網進行了多次數字營銷領域的深度合作。經典案例包括:優酷網「諾基亞全互動直播演唱會,土豆網「互聯網百萬富翁」。
楊偉東與優酷土豆的緣分也埋下了伏筆。2009年,優酷和土豆都還沒有上市。王微找到楊偉東希望他能來土豆負責業務策略。幾個月後,古永鏘找到楊偉東希望他能去優酷管理市場品牌。
2011年,楊偉東與陳勵志、胡海泉共同創立麥特文化,任首席執行官,主攻娛樂和青年文化。而這期間,古永鏘給楊偉東提了很多創業建議。
2012年合幷之後,土豆網CEO、創始人王微,COO王祥芸相繼離職。土豆網首席戰略官于洲暫時負責了土豆的管理。2013年,古永鏘找來了已經和他成爲摯友的楊偉東,宣布任命其爲優酷土豆集團高級副總裁兼土豆網總裁。至此,既創始人王微之後土豆網又一個關鍵人物正式登場。
「創業是一個慢慢抵達目標的過程,如果王微和古永鏘沒有找我,我還會在麥特繼續做,」楊偉東當時對媒體表示,他認爲,是土豆加快了他抵達目標的進程。
楊偉東上任後對土豆網開始大刀闊斧的改革。他甚至在公開亮相時唱起Rap來推動土豆網「年輕化」的形象塑造:不追求做綜合類的視頻門戶,主打娛樂化、個性化、年輕化,希望把土豆打造成爲中國年輕人最喜歡的視頻網站之一、最喜歡的文化品牌之一。
他的這番打算恐怕與他的營銷出身不無關係,畢竟年輕人才是廣告主的最愛。而這種定位與土豆之前的品牌形象幷無太大的衝突。土豆網的困境在于整合的矛盾蔓延到執行層面。有土豆網內部人士曾向騰訊科技透露,楊偉東來到土豆時帶來了約20名舊部,幷將他們安排到重要中層崗位。
楊偉東本就是天蝎座、工作狂、拼命三郎的性格,加上土豆當時繼續一個精神上和業務上的主心骨,很快,他就在土豆網打開了局面。合幷之後優酷土豆第一份財報裏土豆網的表現幷不如人意,這急需擅長營銷、擁有客戶資源、媒體資源的楊偉東團隊給土豆網注入一劑强心針。只是過多强調品牌、商務的同時,視頻技術無人問津。這也導致技術副總裁黃冬帶隊出走。
2015年3月5日,優酷土豆集團宣布組建新的組織架構,正式成立合一文化BU(事業部)和創新營銷BU,形成優酷、土豆、合一影業、雲娛樂、合一文化、創新營銷六大BU,同時成立電影、游戲、動漫、音樂、教育、電視劇、綜藝、娛樂、資訊共9個內容中心。

2015年11月,優酷土豆旗下原優酷BU、土豆BU、來瘋業務團隊合幷爲優酷土豆事業群(BG)。魏明、楊偉東擔任優酷土豆BG聯席總裁,魏明負責會員整體業務和資訊內容板塊,楊偉東負責娛樂內容板塊以及平臺運營業務。此外,魏明兼任阿裏巴巴數字娛樂業務負責人。
調整以後,優酷土豆BG內向魏明彙報的業務團隊有:優酷土豆會員運營及會員産品技術團隊,優酷土豆資訊及教育中心團隊,優酷土豆自製劇中心團隊,優酷土豆海外劇版權合作團隊,優酷品牌市場中心團隊。優酷土豆BG內向楊偉東彙報的業務團隊有:優酷土豆總編室團隊、優酷土豆國內劇版權合作團隊,優酷/土豆內容營銷中心團隊,優酷土豆電視劇運營團隊,優酷土豆動漫中心團隊,優酷土豆娛樂、綜藝和音樂中心團隊,土豆品牌市場中心團隊、來瘋業務團隊。
這樣的調整有些出人意料,畢竟楊偉東在土豆網的這段時間雖然打造了土豆映像節,但幷沒有讓土豆網重回巔峰。或許他在優酷土豆內部有一些除了土豆網之外的外界看不到的功績。
半年後,楊偉東迎來了真正的勝利。2016年5月,優酷系的劉德樂卸任集團總裁轉而做合一創投董事長,楊偉東被任命爲合一集團總裁,向合一集團董事長兼CEO古永鏘彙報工作;楊偉東將全面負責優酷、土豆、來瘋、來玩的相關平臺業務,具體包括前述平臺整體內容、宣發、會員及品牌等各項業務的管理及運營,相關業務團隊及負責人向楊偉東彙報。CTO姚鍵及所負責業務團隊,合一文化CEO朱向陽及所負責業務團隊、高級副總裁李捷及所負責業務團隊(業務拓展BD,戰略合作和運營商務業務)即日起向楊偉東彙報 了進一步打通阿裏數娛和優酷在相關業務資源的協同,阿裏數娛團隊的版權內容采購與自製團隊幷入優酷相關業務團隊,向楊偉東彙報。高級副總裁李捷將負責阿裏數娛的其餘業務。同時,整合優酷和阿裏數娛的虛擬現實業務産品技術團隊和BD團隊,幷雙綫彙報至阿裏集團CEO逍遙子和合一集團總裁楊偉東。而另一位聯席總裁魏明則赴美進行6個月的學習,期間負責VR的投資,産品合作和人才布局,幷擔任合一創投VR Fund合夥人。
楊偉東成了集團總裁,這也就是說,一方面,從土豆網成長起來的楊偉東登上了權力巔峰,他在土豆網的人必定能有更大層面的機會。另一方面,土豆網不再是他的工作重點,他有更重要更大的事情要幹:掌管整個合一集團。而爲了幹好這件大事,不排除他會對土豆網動刀。
燙手的土豆能借力短視頻成功發芽嗎?
這把刀就是短視頻。「土豆聚焦短視頻、優酷聚焦長視頻,這樣的分工實際上是讓兩個平臺都能專注各自領域。」楊偉東如是定義現在優酷與土豆的差异。
短視頻行業確實在風口上。去年短視頻行業全年融資超過50億,垂直類短視頻app用戶規模達到1.31億。短視頻內容創業領域已發生超過30筆融資,投資機構中出現了紅杉資本、真格基金、經緯中國等知名創投基金。
短視頻也確實是阿裏文娛體系裏很重要的布局。內部來看,阿裏之前已經在淘寶二樓進行過短視頻試水,「短視頻+電商」的動作方向十分明顯;外部來看,華人文化參投了一條、VS Media、梨視頻等短視頻公司,騰訊今年投資快手,今日頭條去年就宣布了10億補貼短視頻創作,阿裏急需一個專門的短視頻陣地。
何小鵬告訴騰訊科技,阿裏醞釀短視頻布局已經很長時間了,去年年底正式决定。「當優酷土豆開始融合到阿裏文娛時,我們就開始重新探討土豆的未來。我們認爲短視頻策略在土豆上去發布是一個非常好的機會點。」他說。
事實上,從昨夜宣布的詳細計劃來看,阿裏整個生態對土豆短視頻業務給予了特別充分的支持。除了20億資金支持創作者,土豆推出的「大魚號」能分批次接入阿裏體系中的優酷、土豆、UC、UC頭條、淘寶、神馬搜索、豌豆莢、天猫、支付寶等。來瘋直播也將輸出短視頻內容給土豆。
阿裏巴巴CMO董本洪還在會上介紹了短視頻與電商的結合方式:淘寶推出Channel T,爲土豆平臺內容的創作者提供了覆蓋淘寶二樓、淘寶台、短視頻全淘融入的三層合作模式,另外淘寶還提供與綫下結合的聯合營銷。
如此看來從內容到渠道再到變現出口,新土豆突然間「集萬千寵愛于一身」。而這些「寵愛」也有各自的意義。
平臺分成方面,雖然多位頭部短視頻創業者都曾向騰訊科技表示平臺分成幷沒有太大意義,也從不指望能從這方面取得多少收益,但一個平臺敢喊出這樣的口號、做出這樣的承諾就已經證明了平臺的决心。畢竟相比于圖文自媒體,短視頻的成本更高,單靠平臺分成,根本不足以打平成本。
電商方面,以「一條」爲例,創始人徐滬生曾透露,一條只用了半個多月電商銷售額就突破1000萬,其售賣産品包括家具、茶葉茶器、家居、圖書、絲巾、自行車等生活類用品。主要瞄準的是對生活品質和審美有要求的消費人群。隨著微店等基礎設施的完善,內容媒體做電商的門檻大大降低,這也成爲變現的新途徑。不過電商的前提條件是流量足够大,足够精准。而在阿裏的淘寶二樓中,一個頗具代表性的例子是短視頻劇集「一千零一夜」。這部短視頻上綫兩小時便賣出了20萬隻鮁魚餃子,幷在節目播出兩小時之後賣完了所有單價150元的伊比利亞火腿。
如果土豆短視頻真的如何小鵬所言能與淘寶、UC等阿裏生態中的其他業務順利打通,那麽土豆勢必能在資金與運營上獲得全新的能量,內容創作者將在土豆平臺上迎來新一輪紅利,短視頻電商變現模式也將有無限發展空間。
瘋狂的短視頻之爭:土豆網能變成另一個"快手"嗎
出品︱網易「聚焦」欄目組
作者︱王先
就在上周,短視頻平臺快手宣布完成新一輪3.5億美元融資,由騰訊領投。話音未落,昨晚,阿裏巴巴文娛集團宣布其旗下土豆網將正式全面轉型爲短視頻平臺,轉型後的土豆將成爲阿裏文娛短視頻戰略的重要落棋點。
自從2015年阿裏收購合幷後的優酷土豆之後,土豆在其內部的角色一直略顯尷尬,此次終于被重新明確定位,方向正是當下盛極一時的短視頻。
而騰訊與阿裏的相繼重裝上陣,也意味著進入2017,短視頻之爭開始尤其瘋狂的一年。
一、瘋狂的資金激勵
半年前(2016年9月),今日頭條CEO張一鳴宣布「未來12個月將拿出至少10億人民幣分給頭條號上的短視頻創作者」,這被業內看作是傳統新聞客戶端轉型的一個重要風向標。
據此,有人認爲頭條或許和快手終將對擂。然而,却忽略了紛至踏來的其他大玩家。
幾乎和今日頭條宣布10億補貼的同一時間,阿裏旗下的微博、合一集團以及UC三家共同宣布成立「視頻文娛大聯盟」,全面打通三個平臺的賬號、內容、算法、關係互動等,不久UC宣布「W+量子計劃」及「金松果獎」,同樣投入10億元專項基金以創作獎金、廣告分成形式對文章及視頻作品進行鼓勵支持。直至昨日又推出20億元補貼的「大魚計劃」,這使阿裏在內容戰場尤其顯出了攻擊性。
「大魚計劃」由大魚獎金、廣告分成、大魚合夥人三部分組成,值得一提的是,「大魚合夥人」的設置看起來更爲激進--對賭激勵模式,即年播放量達到約定數值的參與者可獲得100萬元獎勵,采取邀請制,要求旗下擁有5檔以上原創節目,每季度全網播放量超過1億。與不設立頭部內容的快手相比,阿裏的這種設置不難看出其想搶得優質用戶一杯羹、以帶動長尾示範作用的急迫感。
騰訊則在領投快手新一輪3.5億美元融資後,一向低調的馬化騰對後者極盡溢美之詞:「快手專注于服務普通人日常生活的記錄和分享,拉近了人與人之間的距離,是中國移動互聯網一款非常貼近用戶,有溫度、有生命力的産品 。」
值得一提的是,昨晚阿裏文娛移動事業部總裁何小鵬則在接受采訪時略帶緊張地特意强調,快手只是接受了騰訊的投資行爲,幷不等于絕對站隊騰訊。
即便正處于多事之秋的百度也宣布2017年要完成百家號(包含短視頻形式)分成100億的「小目標」。
至此,在快手等垂直平臺之外,巨頭的短視頻之爭徹底進入了短兵相接。
二、爲什麽是短視頻
其實早在2013年9月,騰訊曾發布過一款短視頻獨立App「微視」,不久之後即邊緣化,由單獨産品幷入了騰訊視頻,直至不久前宣布將關閉;無獨有偶,阿裏也曾在2014年年初在其移動社交平臺「來往」上綫了9秒短視頻拍攝和分享功能,然而也很快不了了之。
對此,曾在2013年同樣有過短視頻創業經歷的高嘉希(樂播App創始人)這樣解釋:「大公司一般都有自己專注的核心業務,比如說騰訊,就算在微信中加入這種短視頻功用,但它本身是一種私密化的東西,社區氛圍幷不是非常理想,即便開發短視頻,但未必會把它做到極致——只是使其作爲一個部門存在而已。」「有些大公司是看不上地攤生意的,但是當你做三五年足够大的時候,他們會重新看待這個市場。」
現在正是淺嘗輒止的巨頭重新看待的時間。短視頻的誘惑可以參考兩組最新數據:據快手披露,目前公司估值已經超過100億人民幣,平臺上每天有5000萬人使用頻次,平均時長超過40分鐘,每天總上傳約600萬條短視頻,庫存視頻近20億條。另一短視頻平臺秒拍也從另一維度給出了數據:2016年自身視頻日均播放量由年初3.4億增長至20.4億,漲幅超6倍;單月視頻播放量超過10萬次用戶達4.5萬人,漲幅超過3倍。
隨著國內智能機銷量過10億部,4G網絡進一步完善、公共場所Wifi覆蓋率驟增,短視頻以其輕快靈活的表現方式、多元化的信息承載量、相對較低的製作成本、幾乎無門檻的理解難度,正在成爲繼文字、音頻、圖片、傳統影像之外,另一重要信息表現形式;這同時也帶來了移動互聯網時代用戶價值的重新定義:人習慣于碎片化瀏覽的背後存在哪些商機。
對于有野心要做生態、做娛樂業基礎設施的巨頭來說,補上一塊價值巨大的短板無疑很有必要。正如何小鵬昨天在接受媒體采訪時一再提到的,「生態型公司是守陣出奇,而且要全品類守陣」。
三、「快手+今日頭條」模式的流行
快手的無頭部內容、純UGC上傳以及今日頭條强調精准推送的內容分發,正成爲各大內容平臺紛紛效仿的流行模式,包括此次轉型的土豆。
而快手和今日頭條的共性之一,便是重娛樂、輕專業。何小鵬在昨天接受采訪時也特意强調了土豆短視頻將朝向的這個特點,所以打出的是「有趣且短」的價值觀,「目前有趣是最重要的一塊,整體來講我們會做一些跟年輕人和當下的一些社會有關的資訊性的東西。但是在新聞這一塊還是會比較謹慎,會遵照國家相關的法律做,一開始我們不會把新聞作爲重要的內容。」
直播與短視頻的結合也成爲目前被驗證幷較易被接受的模式。直播的長處是利于變現,短視頻則有利于生産傳播、積累粉絲,形成社區。此前快手曾向網易科技透露,目前其平臺上1億月活用戶中,60%的人會拍攝分享視頻,這部分群體已或有意或無心地孵化出相當一部分短視頻達人,其中不乏因此帶來影響力變現轉而涉獵電商的受益者,或者通過直播與平臺五五分成。
阿裏旗下直播産品——來瘋直播總裁張宏濤昨天在現場爲新土豆站台時也表達了類似觀點:未來將提供更多短視頻工具(從濾鏡到劇本),通過直播加强廣告變現,打通土豆體系。
另外,正如前文提及,阿裏此次的「大魚計劃」看起來更爲激進,之所以强調PUGC概念,期待頭部內容有更好的表現,與不設立頭部的純UGC快手相比,多少透出一種遲到的急迫感。
技術方面,對于短視頻平臺是否能出色運作所起的作用非常關鍵,正如快手團隊目前大部分由技術人員組成,今日頭條也一直强調自己是一家技術驅動公司。在昨日接受采訪時何小鵬也告訴外界,土豆短視頻的技術工作由之前淘寶技術負責人來主導,會和優酷、UC在數據、推薦引擎等方面一起進行,在未來打通數據和內容上還需要時間。
何小鵬還透露,阿裏文娛在短視頻方向的投入遠遠不止20億,這只是分紅計劃中的一部分,其規劃將遠超原來在UGC領域的投融資計劃,因其認爲短視頻是未來的圖文,未來兩到三年內,」圖文市場會快速下降,短視頻將快速增長。「他對于短視頻的判斷是還遠未到最好的時間,競爭仍處于早期階段:比初期晚,比峰值早。
最後值得一提的是,曾一手搭建起土豆網、曾爲其前CEO的王微也在昨晚出現在發布會現場,令衆人既驚喜又不乏透著一絲唏噓,不知其心裏有何感想。
