國務院總理李克強在今年政府工作報告中表示,準備今年在香港和內地試行“債券通”,允許境外資金購買內地債券。事實上,香港交易所在去年初公布的《2016-2018戰略規劃》中便提及,要建立與國內在岸債券市場互聯互通的機制。李克強的表述進一步為 “債券通” 的推出定下時間表。人民銀行、香港金融管理局于5月16日發表聯合公告,正式批示了“債券通”的實施,但正式啟動時間將另行公告。初期先開通“北向通”,即香港及其他境外投資者經香港投資于內地銀行間債券市場,沒有投資額度限制。未來再研究擴展至“南向通”。香港金融發展局在去年11月發布的《有關內地與香港債券市場交易互聯互通機制“債券通”的建議》中,對“債券通”的可行性,包括交易所及場外交易部份的互聯互通做了分析,本文對此做出了梳理并提出了我們的觀點和建議。我們并利用此文分析“債券通”對國內資本賬開放,以及對香港金融發展的意義。
“債券通”的意義
現時,合資格境外機構投資者(QFII)以及人民幣合資格境外機構投資者(RQFII),在額度范圍內,可以在國內交易所和銀行間債券市場進行債券買賣。其他機構投資者,包括商業銀行、保險公司、基金公司、境外央行、主權財富基金等,也可以參與銀行間債券市場。一般個人投資者現時可以購買相關基金,間接投資境內債券,但暫時缺乏可讓他們直接投資國內債市的途徑。“債券通” 的推出,正好填補這方面的空缺。
雖然國內債券市場對境外機構投資者逐步開放,但境外機構參與度仍很低。據人民銀行數據,截至2016年底,境外機構持有境內人民幣債券約8500億元人民幣,相對國內債市超過40萬億元的規模,占比不足2%。區內日本和韓國債市的境外參與度都達到約10%的水平,由此可見,國際投資者對國內債市的參與度有很大的提升空間。“債券通”無疑是增加國際投資者對國內債市投資的新渠道,也為國內債市引入更多層次的投資者、及更多元化的投資策略,有助深化市場發展。

圖1 境外機構和個人持有的境內債券。 數據來源:Wind資訊
“債券通”也進一步完善海外人民幣的回流機制,進一步擴大境外人民幣的應用,助力人民幣國際化。國際貨幣基金已正式把人民幣納入特別提款權(SDR)貨幣籃子,人民幣成為儲備貨幣再邁進一步。
以規模算,國內債券市場規模在全球排名第三,僅在美國和日本之后,而中國也是全球第二大的經濟體。中國作為全球經濟組成的重要部份,國際投資者對國內債券的配置需求殷切。前期主要受到資本賬的制約,但隨著人民幣國際化步伐進一步推進,未來各境外央行、國際投資者對人民幣資產的需求將進一步增強,資本賬的開放程度也必須提高,“債券通”的推出正可為滿足這方面的需求鋪路。而在境內債券市場逐步開放下,已有機構表示正考慮把境內債券納入重要的全球債券指數成分,這將促使更多的基金參與投資境內債券,進一步刺激國際市場對境內債券的需求。
對香港而言, 在 “滬港通” “深港通” 的基礎上,再推出 “債券通”,標志著國內與香港的資本市場的互聯互通機制進一步完善,香港作為領先的離岸人民幣及資產管理中心的地位進一步得到鞏固。同時,在 “一帶一路” 以及 “粵港澳大灣區” 的戰略規劃下,香港金融市場在連接國內和國際投資者,以及服務國內企業等方面,將可發揮更大作用。
可行性及框架研究
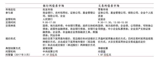
與股票交易主要在交易所內進行有所不同,全球債券交易超過九成都是以場外交易(OTC)的形式進行。以國內債券市場為例,在上海及深圳交易所的交易只占全部少于5%,其余95%以上均發生在銀行間市場。因此,如單純的把國內交易所與香港交易所互聯互通并不能達至理想效果。但交易所債市及銀行間債市的監管機構、交易主體、債券種類、報價形式以至清算程序都有所不同。因此,“債券通”必須以雙軌進行,即將國內及香港的交易所和場外債券交易系統分別連結起來,才能達至較好的效果。

表1 內地主要債券交易場所對比。 資料來源:中央結算公司;萬得
香港金融發展局在2016年11月發布了?有關內地與香港債券市場交易互聯互通機制“債券通”的建議?,對“債券通”的可行性,包括交易所及場外交易部份的互聯互通做了研究,我們在下文作簡單梳理及分析。
(一) 交易所部分
其中,國內及香港交易所債市部份的連結相對簡單,現有 “滬港通” 及 “深港通” 的框架已經順利運作了一段時間,可以作為“債券通”很好的參考。SPV模式是整個 “滬港通”和 “深港通”的核心,即兩地交易所在對方的監管區域內成立證券交易服務公司(SPV),作為對方交易所的參與人。SPV 作為對方交易所的特殊參與人,所有的交易都通過這兩個子公司進行,他們都需要遵守在對方監管區域內的法律和交易規則,從而解決了跨境交易中涉及到的監管和執法難題。

圖2 現時 “深港通” 運行框架。 來源: 深交所
“債券通” 的交易所債市部份的互聯互通可采用該框架進行。由于預期“債券通”初期會先允許境外資金到內地購買債券(即北向交易),在SPV模式下,來自境外的交易指令都會匯總至港交所在國內成立的SPV,再向上交所或深交所傳達指令。在這流程下,交易需求來自境外,但買賣執行都在國內發生,交易行為受國內相關機構及條例監管。
不過,具體還有一些操作細節需要研究,例如對投資者適當性的考慮。現時 “滬港通” 中的北向交易對投資者的資產規模并沒有限制。但根據上交所及深交所的《債券市場投資者適當性管理辦法》的要求,參與交易所債券買賣的個人投資者名下的金融資產不得低于人民幣300萬元。交易所債券市場對境外個人投資者是否采取相同要求將影響“債券通”的成效。將標準降低或豁免當然可提高“債券通”的吸引性,但這也涉及到投資者適當性的考慮。因此,監管層需要在投資者保護和 “債券通”的成效當中取得適當平衡。
(二) 場外交易部分
第二部份,即場外交易部分的互聯互通,對“債券通”的成效更為重要,正如前文提及,國內95%以上的債券交易都在銀行間市場進行。銀行間市場的債券種類更多,流動性也較好。2016年銀行間債券市場成交額達到124萬億元人民幣,相對兩家交易所的債券成交額合共只有1.25萬億元。
銀行間債券市場的主要參與者為銀行、券商、保險公司等金融機構,但2016年初,人民銀行公布《全國銀行間債券市場柜臺業務管理辦法》(《辦法》),首次允許符合條件的企業和個人通過銀行柜臺直接買賣債券。《辦法》規定,年收入不低于50萬元、名下金融資產不少于300萬元、具有兩年以上證券投資經驗的個人投資者可投資柜臺業務的全部債券品種和交易品種。因此,“債券通”開放境內銀行間債券市場讓境外個人投資者參與基本沒有大障礙。
現時符合資格的境外機構投資者,包括QFII、RQFII、主權基金、境外央行等通過委托具有銀行間市場結算資格的代理人參與境內銀行間債券市場交易。根據中國銀行間市場交易商協會,現時共有47家機構在銀行間債券市場結算代理人的名單中,部份在香港也有網點。“債券通” 中的境外個人投資者可以在對應的香港網點開設賬戶,通過在國內的代理人進行交易、結算。因此,從北向交易的角度考慮,技術層面并不復雜。但與交易所交易部份相同,監管層需要考慮境內對個人投資者參與銀行間債市的要求是否適用于“債券通”投資者。
香港的場外債券交易結算機構為香港金管局中央結算系統(CMU)。如“債券通”開放至讓境內資金進入香港的債券市場(即南向交易),也可采取類似的方案。即境內投資者透過CMU的會員機構在境內的網點開立賬戶,通過在香港的對應機構處理交易和交收。根據香港金管局,現有CMU會員機構約200家,但并非所有CMU的會員機構都在國內設有網點,因此,如“債券通”包括南向交易,只有部份參與CMU會員機構能夠參與“債券通”場外交易部份。
風險對沖工具的配合
“債券通”的推出,對國內的資本市場進一步對外開放,以及人民幣國際化均有重大意義。但宏觀發展對計劃的短期成效將會構成影響,包括企業違約情況、人民幣的前景等,都是國際資金投入境內債券市場的考慮因素。因此,除了二級市場的交易平臺外,對沖風險的工具也同樣重要。
(一) 信用風險
2016年9月,中國銀行間市場交易商協會發布《銀行間市場信用風險緩釋工具試點業務規則》,重啟了國內信用風險對沖工具發展的大門,第一批的信用違約互換已于2016年11月完成。但相對國際的情況,國內信用風險對沖工具的發展仍處于起步階段。在當前境內企業違約宗數上升但缺乏對沖工具下,或會影響“債券通”對境外投資者的吸引力。
(二) 利率風險
與信用債不同,離岸市場中已發展出一些可對沖利率債風險的工具。港交所今年4月推出了5年期中國財政部國債期貨,是全球首只讓投資者在離岸市場對沖在岸利率風險的產品。對沖利率風險工具的推出,配合 “債券通”,將可助力國債被納入重要的全球債券指數。
(三) 匯率風險
匯率風險方面,目前離岸市場已經有對人民幣匯率風險對沖的工具,如港交所的人民幣期貨和期權,但都是以離岸人民幣(CNH)為交易基礎。由于在岸人民幣(CNY)與離岸人民幣(CNH)的定價及走勢均有所不同,參與境內債券買賣的離岸投資者并不能有效對沖匯率風險。要應對這問題,需要開放境內外匯市場讓“債券通”的參與者進入。國家外匯管理局(SAFE)較早前公布了容許參與銀行間債券市場的境外機構在境內進行外匯衍生品交易,以管理由債券投資所產生的外匯風險。開放的業務包括: 遠期、外匯掉期、貨幣掉期和期權。如這開放政策能覆蓋至 “債券通”的 參與者,將能提升“債券通”的吸引力。
展望
作為境內債券市場對外開放的重要一步,“債券通”的順利開展尤為重要。根據前文的分析,“債券通”中北向和南向交易所涉及的技術困難都不大。但考慮到風險管理,預料初期會先開通北向交易,即先讓境外資金進入境內債券市場。在當前人民幣匯率仍承受一定貶值壓力,以及資金外流壓力持續下,這單向操作的安排在進一步對外開放國內資本市場的同時,也避免加大資金外流的憂慮。同時,預期“債券通” 也會如“滬港通”和“深港通”般,采取額度管理,以確保平穩運行。
在債券幣種方面,“債券通”初期將以人民幣債券為主,這可滿足在人民幣國際化下,境外投資者對人民幣資產的需求。但當計劃運行暢順以后,可考慮把在香港交易的其他幣種債券加入,如美元、歐元(1.1095, 0.0015, 0.14%)、港元(7.7891, 0.0017, 0.02%)。現時香港金管局的中央結算系統可支持人民幣、美元、歐元的交收,因此,境內投資者通過香港的場外債券平臺,便可投資全球市場的各類債券。這將擴大境內投資者的投資渠道,并進一步完善資產配資需求,分散投資風險。
除了二級市場外,未來也可考慮把國內和香港的一級發行市場互聯互通,包括股票和債券的一級發行都可研究通過“滬港通”“深港通”和“債券通”的框架進行。這可大大加強兩地一級市場的投資者基礎,也直接地服務企業的融資需求。這與國內鼓勵直接融資的政策也是一致的。
總結
從技術層面的分析,“債券通”的推行并沒有太大障礙。我們認為,適時推出 “債券通” 對進一步完善人民幣雙向流動機制、資本市場及人民幣國際化,都有重大意義。對國內資本帳而言,“債券通”的開展也會推動國內資本市場進一步對外開放,包括上文提及的信用風險緩釋工具、外匯市場等。對香港而言,與國內資本市場的互聯互通也進一步突出了香港與國內的連結、以及作為主要離岸人民幣中心的特殊地位。投資產品的擴容,也將有利各類衍生品的發展。總結而言,“債券通”對國內和香港資本市場而言,是一個互利互惠的措施。(作者程實為工銀國際研究部主管、首席經濟學家, 涂振聲為工銀國際研究部副主管,李月和曲鴻為工銀國際研究部固定收益分析師。本文系工銀國際研究部報告。)
