貶損國歌或被拘15日!全國人大常委會28日就《國歌法》草案進行二審,二審稿進一步加大了對侮辱國歌行為的懲處力度,規定在公共場合“惡意修改國歌歌詞,以歪曲、貶損方式奏唱國歌,或者以其他方式侮辱國歌的”,可遭行政拘留15日;構成犯罪的依法追究刑事責任。
草案又規定將國歌列入中小學教材,“中小學應當將國歌作為愛國主義教育的重要內容”。人大常委會最快在10月會議上,審議將《國歌法》列入香港及澳門《基本法》“附件三”。

二審稿提出鼓勵唱國歌,并規定奏唱國歌時,在場人員應當肅立,舉止莊重,不得有不尊重國歌的行為。此外,國歌不得用于或者變相用于商標、商業廣告,不得在私人喪事活動等不適宜的場合使用,不得作為公共場所的背景音樂等。
香港近年有市民于體育賽事期間噓國歌,例如2015年世界杯亞洲區外圍賽,香港主場迎戰中國賽前奏國歌期間,在場球迷猛噓國歌,當時國際足協指噓國歌行為違反國際足協規例,向香港足總罰款一萬元瑞士法郎(即約78,000港元)并作出警告。

2015年香港球迷在世界杯外圍賽上噓中國國歌,導致香港足總被罰。
《國歌法》經本地立法較好
本身是法律學者的經民聯梁美芬指,該法列入“附件三”可由直接適用或透過本地立法實施,又指“如果香港不愿意做(本地立法)都得,咁咪直接適用囉!”。她預料,將《國歌法》用“附件三”引入香港爭議不大,相信是因為過去有噓國歌的事件引發立法,“國家同國家尊嚴有關,不容在國際社會面前侮辱自己國家和人民”。

梁美芬提出國歌法可以類似國旗法的模式,透過香港本地立法引入《基本法》附件三。
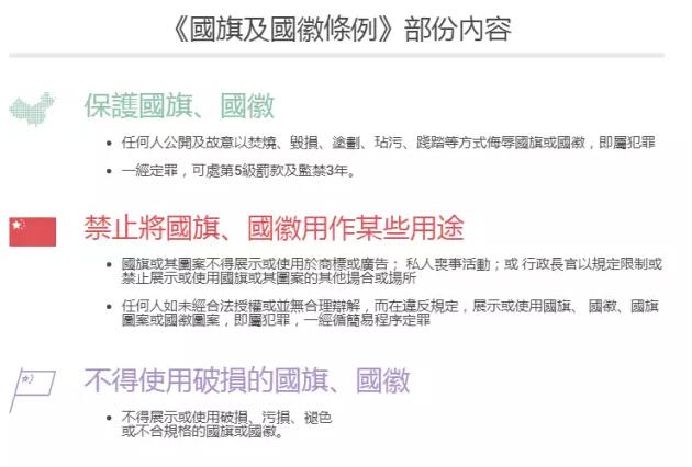
梁美芬指,同樣關乎國家尊嚴的《國旗法》在1997年經由本地立法實施,當時爭議很少,料《國歌法》亦爭議不大,相信只有個別偏激人士反對。她認為,《國歌法》經本地立法較好,因本地立法可以就特定的行為和舉措,按本地執法情況、文化去編寫法律。
她又指,經本地立法亦要視乎會否遇到拉布,或屆時政府有否能力做到,到時亦可能遇上一地兩檢法案。
港沒理由不實施《國歌法》
事實上,兩個月前首度審議草案時,包括喬曉陽等全國人大常委已提出,凡是在兩個特區體現國家主權、領土完整、國家象征、國家標志、國防外交等“一國”的事宜,都要列入基本法附件三;國旗及國徽法都已經列入附件三,因此國歌法亦應該列入。

人大法工委負責人指,《國歌法》屬全國性法律,人大常委通過后,會在適當時間列入“附件三”,由特區政府公布或經本地立法實施。
港區人大代表葉國謙表示,香港作為中國領土一部份,沒有理由不實施《國歌法》這些全國性法律,只是有些人不認同香港是中國的一部份,不擁護“一國兩制”而反對立法,認為毋須理會這些人的意見。

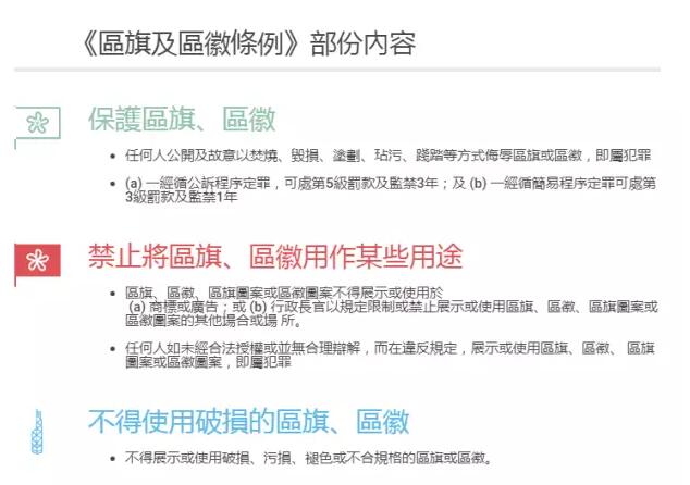
他又指,《國歌法》納入《基本法》附件三后,宜用本法立法方式落實,與《國旗及國徽條例》、《區旗及區徽條例》類同,由本地立法例明甚么情況下是違法以及有關的刑事。被問到會否擔心在立法會審議時會遇到阻撓,葉國謙直言不擔心,認為不會有議員敢公開反對《國歌法》以及不擁護《基本法》。
料明年可在港實施
行會成員湯家驍早前估計,相信要在香港引入《國歌法》,做法會跟回歸之初引入國旗及國徽法一樣,包括須要透過本地立法實施的機會相當大,以便利在香港執行,因為有關法例必定涉及刑罰,而內地的刑法并不適用于香港。
曾任立法會議員的港區人大代表吳亮星估計,一般情況下國歌法會經過本法立程序,以與本地法律相適應的條文落實,具體時間未知,但按國旗法的經驗,立法時間不會很長,估計國歌性明年可在港實施。
《基本法》第18條訂明,人大常委會在征詢其所屬的香港基本法委員會和香港特別行政區政府的意見后,可對列于本法附件三的法律作出增減,任何列入附件三的法律,限于有關國防、外交和其他按本法規定不屬于香港特別行政區自治范圍的法律,凡列于本法附件三之法律,由香港特別行政區在當地公布或立法實施。


