米芝莲(米其林)一般都是价钱较昂贵的高级食肆,想以“贴地”价钱享用美食,就要参考最新的“米芝莲车胎人美食推介”。米芝莲日前公布最新荣获“米芝莲车胎人美食推介”的餐厅名单,首次获推介的食肆有17间,全部都是香港餐厅,有多间主打镬气小菜的食店上榜。
73间香港餐厅上榜
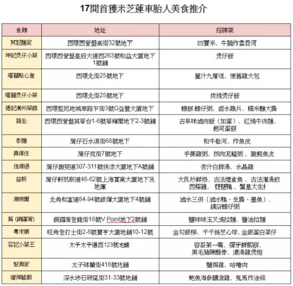
本年度共有 82 间餐厅获得“米芝莲车胎人美食推介”,包括73 间香港餐厅及9间澳门餐厅,全部能在400港元以下提供3道菜式,当中17 间首次上榜餐厅均位于香港,8间提供广东菜式,包括由吴江桥师傅掌勺的“聚兴家”﹑煲仔饭远近驰名的“坤记煲仔小菜” ﹑以其招牌菜鲍鱼海参酿炖鸡赢得食客青睐的“增辉艺厨”;提供经典广东菜式或点心的“尝囍煲仔小菜”及“尝囍点心皇”﹑“粤来顺”;以及湾仔的“信得过”、“益新”;及太子“容记小菜王”。


聚兴家

坤记煲仔小菜

增辉艺厨
“一间食肆最紧要有灵魂,我店铺的灵魂就是煲仔饭。”位于西环北街、开业不足10年的“尝囍煲仔小菜”及“尝囍点心皇”其中一名老板林荣康表示,对今次入围感到高兴,透露尝囍的铺位险被高价买走,令尝囍几乎无法再经营,幸良心业主拒售。他自言做人简单,只要客人吃清所叫的菜,他就开心,承诺上榜后一年不加价。


尝囍最好买的是腊味煲仔饭、排骨煲仔饭
首次入选的还有两间广东汤面店,分别是经营了 23 年、属于家族生意的“英记面家”,以及拥有逾 40 年历史的“麦文记面家”,以上汤鲜虾云吞面俘虏不少食客的心。


麦文记的虾饺馄饨面
米芝莲指南国际总监 Michael Ellis 说:
“我们的评审员发掘了很多价钱吸引的地道菜式,包括广东小炒、粥面和点心。是次名单,充份突显了本地饮食面貌的深度,以及广东菜的高水平。”
此外,位于湾仔的靠得住是第一间获得“米芝莲车胎人美食推介”的粥铺,粥底以鱼汤肴制,提供各款味道层次丰富的粥品。

靠得住粥面小馆
同首次上榜的还有由两位台湾女生开设的台式餐厅“请坐”,供应富台湾古早味的卤肉饭,加上亲切的台式待客之道,令小店大受欢迎。


“请坐”的卤肉饭
由 Adam Cliff 主理的泰式船面专门店“泰面”,环境打造成泰国街头模样,在 2018 年的指南中,亦首次被列入必比登美食推介之中。


“泰面”将餐厅环境打造成泰国街头模样

