首页
>
>
72
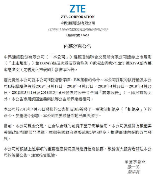
中兴通讯:受拒绝令影响 公司主要经营活动已无法进行
2018-05-10
来源:新浪科技
5月9日晚间消息,中兴通讯发布公告称,目前,本公司现金充足,在合法合规的前提下坚守商业信用。本公司及相关方积极与美国政府相关部门沟通,推动美国政府调整或取消拒绝令,推动事情向好的方向发展。
中兴通讯在公告中表示,公司于2018年4月20日发布的公告提及BIS签发了一项激活拒绝令的命令,受拒绝令影响,本公司主要经营活动已无法进行。
[责任编辑:李振阳]
网友评论
相关新闻
苹果力劝FCC为5G保留更多未授权频谱
韩国反垄断官员:三星集团所有权结构不可持续
傳高通棄開發IDC晶片 進入市場僅半年 或不堪慳本壓力
打破国外垄断 我国拿下一项“制芯”关键技术
人工智能芯片的中国机会
效仿SpaceX:FB将提供卫星互联网服务
无漫游时代 流量经营功夫更在流量外
工信部:推动移动终端全面支持IPv6