全国生态环保大会召开4天后,中央纪委通报了六起生态环境损害责任追究典型问题,涉及天津、河北、江苏、安徽、重庆和甘肃六省(市)。
政知见注意到,以往关于类似问题的通报通常是由生态环境部(原环保部)发出的,这则是中央纪委首次就生态环境损害责任追究问题进行集中通报。而且,就问责官员人数来看,此次被集中通报的官员多达45名,级别上至副厅级、下至科级。
为什么中央纪委会有如此罕见的通报?这个通报又释放出什么信号?
措辞严厉
先结合上下文理解。
远的暂不谈,就在四天前召开的全国生态环境保护大会上,围绕责任追究问题,中共中央总书记习近平强调,对那些损害生态环境的领导干部,要真追责、敢追责、严追责,做到终身追责。全国生态环境保护大会规格很高,除了出访的栗战书,习近平和其他常委悉数出席。
在北京大学廉政建设研究中心副主任庄德水看来,“中央纪委紧接着通报这些环境问题是与习近平的讲话相呼应的”。
的确,在“严追责”的同时,中央纪委在通报中直指问题,措辞严厉。
通报指出,从通报的问题看,这些地方和单位的负责同志政治站位不高,作风不严不实,抓生态环境保护的意识不强,重经济效益、轻环境保护的错误政绩观犹在,形式主义、官僚主义问题突出,导致群众反映强烈的环境污染问题长期得不到有效解决,对违反生态环境保护政策法规的行为查处不力,严重偏离了中央决策部署,侵害群众切身利益,制约经济社会可持续发展,必须严肃查处问责。
通报更首次提出,贯彻落实习近平总书记重要讲话精神,为打好污染防治攻坚战这场大仗、硬仗、苦仗提供坚强纪律保障,是当前和今后一个时期各级纪检监察机关的重大政治任务。
因此,通报还要求严肃查处在污染防治攻坚战中表态多、行动少、落实差尤其是阳奉阴违、弄虚作假等形式主义、官僚主义顽症和突出问题,大力推动作风建设。要认真做好中央环保督察移交问题线索的查处工作,失职失责典型问题及时向社会公开。
问题典型
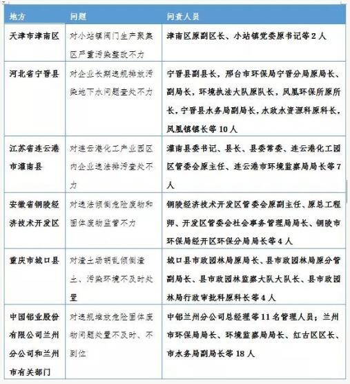
哪些问题被在通报中曝光?进行了哪些相应的问责?↓↓

中央纪委通报的典型案例
对于这些问题,庄德水告诉政知见,“中央纪委能从全国那么多典型案例中挑出这六个问题,说明这些问题具有典型性。”
以连云港灌南县的问题为例,这既是中央环保督察组早在2016年就点名批评的问题,也是今年4月被央视曝光的问题。因污染问题持续时间长和当地政府整改不力,连云港市市长在本月刚被生态环境部约谈。

央视记者在连云港灌南县拍到的画面
同时,从以上问题的问责结果看,从上到下的一大片领导干部被问责。“这是因为,环保方面出问题,往往许多政府部门的工作人员都会牵扯其中,涉及到多个部门和多个领域的工作人员,一问责就问责一片。”庄德水说。
据他分析,中央纪委通报的问题向下问责到科级干部,说明把环保压力传导到了基层;向上问责到厅级,因为他们负有领导责任。“这也实现了问责尺度从上到下的一致性,并不像一些群众所担忧的,问责只问责基层干部,故意袒护领导干部,现在不存在问责的偏颇或只针对某个群体。”
释放信号
说起来,上一次中央纪委参与处理的生态环境问题,还是在甘肃祁连山国家级自然保护区生态环境破坏问题十分突出之时。
去年7月,中办国办通报祁连山国家级自然保护区生态环境问题,并对相关责任单位和责任人进行严肃问责。其中包括对保护区生态环境问题负有领导责任的甘肃省委常委、兰州市委书记李荣灿(时任甘肃省委常委、副省长)和甘肃省人大常委会党组书记、副主任罗笑虎(时任甘肃省委常委、常务副省长),均由中央纪委对其进行约谈,提出严肃批评。此外,中央纪委监察部按相关程序对负有主要领导责任的8名责任人进行严肃问责。


央视对祁连山问题的报道
与因祁连山问题被问责的领导干部的级别相比,中央纪委此次通报问责的领导干部级别显然较低。以往,类似的问责是由生态环境来通报的。为什么这样?
庄德水认为,中央纪委此次罕见大规模通报环境方面的问题,说明纪委加大了对生态环境领域违规违纪的查处力度和问责力度,为生态文明建设保驾护航;也再次说明中央非常重视生态环境保护问题。
这释放出的新信号是,“下个阶段,环保问责会加码,纪委在问责时会更加看重地方政府和官员是否贯彻落实中央的环保政策方针。因此,特别是对地方政府有令不行,造成生态环境严重破坏、群众反映强烈的情况,都会加以严格问责”。
不仅如此,还会运用一系列生态环境指标体系考核基层政府,将问责与考核结合起来。
庄德水告诉政知见,2015年出台的《党政领导干部生态环境损害责任追究办法(试行)》将环保纳入领导干部选拔任用的重要指标和离任审计的重要内容。“环保政策落实不力,任期内生态环境出现问题都要追究领导干部的责任,同时会影响领导班子及其成员的选拔任用。对领导干部而言,最重要的就是选拔任用,与选拔任用有关的,领导干部就重视,无关的就不会重视。而将环保指标挂钩后,能强化领导干部主动承担环保责任的意识,贯彻落实相关政策”。
近来,生态环境部先后启动多个专项行动,包括“清废行动2018”、水源地专项督查和黑臭水体整治专项行动。随着发现的生态环境问题越来越多,地方政府和官员面对的环保压力就越大,与此同时,纪委问责的利剑依然高悬。
