
资料图
【香港商报网讯】记者王晓蕾报道:为进一步推动土地供给侧结构性改革,简化地价管理和测算规则,深圳市规土委起草发布《深圳市地价测算规则》(征求意见稿)公开征求社会意见。该意见稿增加了公共租赁住房、安居型商品房及人才住房的地价标准,加大对人才和保障性住房等民生领域的支持,并鼓励地下空间开发等。
促进土地资源供给侧改革
此次公开征求意见版的《测算规则》在现行政策的的基础上,对章节体例进行了调整。调整后,《测算规则》分23条正文、9个附表,主要包括三大部分,第一部分是通则,主要是针对地价测算和缴纳的基础性事项进行了统一的规定;第二部分是变更与补缴,主要归并不同供应方式,不同用途土地的规划建筑指标调整,竣工超面积的地价测算方式;第三部分是特殊情形,涵盖了各类特殊类型及历史遗留用地地价的测算。对深圳市行政区域范围内,供应建设用地使用权价格、租金及临时用地使用费(以下简称地价),《测算规则》均进行了明确,并规定以划拨方式供应的建设用地使用权,不计收地价。同时,《测算规则》显示,深圳市地价测算以宗地为单位,按建筑面积计算。
据悉,2016年10月,深圳市政府出台了《深圳市工业及其他产业用地供应管理办法(试行)》,提出产业用地类别化供应方式;2018年,深圳市政府出台了《深圳市人民政府关于完善国有土地供应管理的若干意见》,提出健全土地供应体系,完善国有建设用地使用权划拨、出让制度,探索租赁、作价出资等建设用地有偿使用方式,规范临时用地使用及委托管理范围,建立以产权为导向的土地供应体系的要求,本次《测算规则》的修订将就落实产业用地类别化供应,深化土地有偿使用方面,从地价政策方面进行了充分的衔接,目的是通过有效的地价政策调节手段,促进土地资源的供给侧改革,实现土地资源,特别是工业及其他产业用地有效配置。

加大对实体经济政策倾斜和支持力度
此次《测算规则》(修订稿)将土地出让、棚改项目、城市更新、土地整备等各类地价的管理及测算规则统一整合到土地市场价格这一共同的基础,通过设定“附表7 棚改项目修正系数表”、“ 附表8留用土地项目修正系数表”及“附表9拆除重建类城市更新项目修正系数计算表”进行政策调节,既确保《测算规则》(修订稿)全面涵盖了深圳各类地价测算类型,又体现了地价政策对存量土地利用的政策倾斜和支持,保证地价水平的基本平稳,实现新旧政策的顺畅过渡和有机衔接。
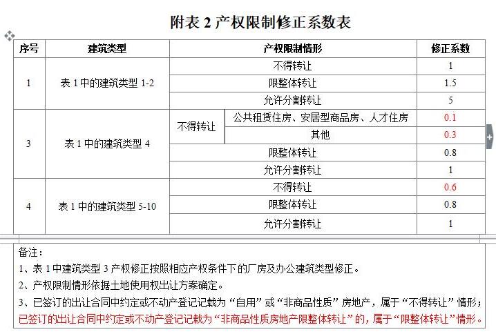
针对不同产权限制的用地,《测算规则》(试行)中已有部分规定,本次《测算规则》(修订稿)对试行稿中产权限制的各类情形进行了系统的归纳,新增了“附表2产权限制修正系数表”,结合“附表1 建筑类型适用地价标准及修正系数表”,“附表3 产业发展导向修正系数表”及“附表4 产业项目类型修正系数表”共同使用,能够大幅降低不得转让性质产业用地地价水平,充分体现对实体经济的政策支持。

新增保障性住房地价标准
记者注意到,此次规则修订中,新增了公共租赁住房、安居型商品房及人才住房的地价标准,并专门设置了“不得转让的公共租赁住房、安居型商品房、人才住房”产权调节系数,进一步降低保障性住房的地价水平。在地价管理层面,支持多渠道供应安居型商品房、人才住房的政策要求。
同时,结合深圳当前土地集约节约,市政管廊,地下轨道,地下经营性空间等不同功能土地立体利用的强烈要求,《测算规则》(修订稿)新增了“地下轨道、地下市政场站、综合管廊和连接两宗地块的对外开放的公众地下通道”这一特殊类型的地价空间利用调节修正系数0.1;同时针对一般性的地下空间也将调节系数从0.5降低到0.3,加大对立体空间开发利用的支持,鼓励土地的集约节约利用。
