
警察公共關係科高級警司余鎧均。
【香港商报网訊】雖然警方和消防處多次澄清,8月31日太子站拘捕疑犯過程中並沒有人因此死亡,但網上仍瘋傳有人被打死的謠言。警務處、消防處、醫管局及港鐵今日舉行聯合記者會,再次澄清上月31日晚上在港鐵太子站內,無人被毆打致死,對於有人惡意散播謠言,警方予以強烈譴責。
强烈谴责恶意散布谣言
警察公共關係科高級警司余鎧均表示,網上流傳月31日有人被打死、有認識所謂死者的人及家屬曾經向旺角警署報案。警方經過調查,截至今日都沒有收到相關報案,失縱人口組亦沒有任何8.31的失蹤人口報告。警方對有人在網絡惡意散布謠言的行為予以強烈譴責,指相關指控性質非常嚴重。
余鎧均指,當晚逾百名示威者湧入站內,以硬物擊碎站長室等物件,警方趕到後,示威者向太子方向散去,其後警方再接報站內有人打鬥,於是再趕到場,共拘捕53人,其中7人需送院,當日基於安全考量,遂安排特別列車將傷者送往荔枝角站,再轉送醫院。
她表示,不同部門已就有示威人士被毆打致死的流言澄清多次,但仍有人惡意散播謠言,意圖分化社會,當局認為指控性質非常嚴重,引起公眾關注,因此召開記者會以正視聽。
警方透过社交媒体澄清网上谣言
另外,警方透过官方社交媒体帐号,连发多张图片澄清针对警方的不实指控,包括男警为女示威者搜身,及在铜锣湾港铁站外乱扔催泪弹等。
警方贴出的图片配以文字,说明为女示威者搜身的是女警,短发不代表是男性。又说铜锣湾港铁站外扔催泪弹事件,是当时站内警员先受到暴徒蓄意乱扔杂物袭击。每张图片都加有主题标签「网络谣言这么多」、「其实真相得一个」。

休班警將獲發伸縮警棍。圖:星島
警方為休班警配備伸縮警棍
因應反修例示威衝突持續,警務處支援部近日發出內部通告,為配合處理示威騷亂,助理警務處長已經批准向休班警務人員發放伸縮警棍,以便他們於休班期間執行警察職務,措施會在一個月後檢討。獲發的警棍會有特別標記,行動部會根據各主要單位的實額人數分發,今日(10日)起可於警察總部領取,警員可選擇領取及在休班期間攜帶。
通告提到,不論是否當值,警務人員使用警棍,都被視作使用武力,並應遵照《警察通例》,又指警務人員與市民接觸時,必須自律和高度克制,除非有絕對需要,而且沒有其他辦法可完成合法任務,否則不得使用武力。
通告又提示,警員在使用警棍前,須表明身份,並在情況許可下盡量向對方發出警告,說明將使用警棍。休班警員使用警棍後,要盡快向直屬上級及相關總區指揮及控制中心報告。
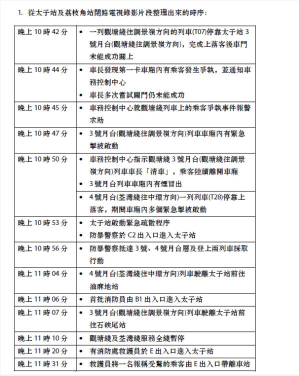
港鐵公布太子站閉路電視截圖時序

港鐵公布8.31事件的經過及閉路電視截圖。 圖:港鐵
港鐵在记者会上公布8.31太子站衝突事件發生的經過時序。港鐵表示,8月31日晚上,太子站職員得悉到該站3號月台(觀塘線往調景嶺方向),有一列列車上有乘客衝突,列車未能關門,於是報警求助。鑑於當時混亂情況持續,还有列車車廂冒煙,同時又有多個在列車車廂內的緊急掣被啟動,基於安全考慮,於是在晚上10時53分啓動了太子站的疏散程序,其後警方進入車站執法。


港鐵公布8.31太子站事件當日的時序。圖:港鐵
港鐵表示,理解公眾對太子站當晚發生的情況的關注,故提供站內閉路電視錄影片段整理出來的時序及相關附時間標記的截圖,供公眾參考。當日晚上,太子站內共有3部閉路電視被損毀或塗污,包括2部位於車站四號月台(荃灣線往中環方向)的閉路電視,因為被毀壞,其最後錄影時間分別為當日晚上約10時52分及10時53分。由於閉路電視被損毀或塗污後未能繼續錄影,因此錄影片段並不齊全。

圖:港鐵
港鐵指,一般而言,會於当月28日後銷毀閉路電視錄影片段。當有特別事情發生,相關片段日後或有需要被翻查,例如可能要用作協助調查,相關情況的錄影片段會保留3年。有關做法亦已參考私隱專員公署的指引。8月31日於太子站及其他相關車站錄得的片段將會保留3年。

圖:港鐵
對於有傳太子站內有人死亡,港鐵表示,根據車站記錄,當日站內並無死亡報告,而相關政府部門亦已於日前澄清,表明8月31日晚在太子站發生的事件並無死亡個案。

圖:港鐵
港鐵称,太子站當晚10時53分啟動緊急疏散程序,根據車站記錄,有消防處救護員於晚上1時20分進入太子站處理一宗緊急救護服務,並將一名報稱受驚的乘客帶離車站。由於太子站內當晚有多人受傷,其後消防處再派救護員為傷者作初步評估。警方評估當時太子站附近情況後,認為傷者不宜經該站出入口離開。港鐵因應警方要求,安排一列特別不載客列車供救護指揮官及救護員護送傷者由太子站前往荔枝角站,將7名傷者送往醫院治理。
另外,港鐵指,留意到外間對於傷者人數有不同說法,於是翻查有關車站記錄,留意到油麻地站當晚曾召喚救護車。當時有一班往中環方向的列車由太子站抵達油麻地站後,站員留意到有人受傷於是協助召喚救護車,根據閉路電視紀錄,消防處救護員在晚上11時31分將3名傷者以及1名乘客先後帶離油麻地站。
消防處:8.31太子站確定7人受傷

消防處高級助理救護總長羅信堂(大公文匯全媒體)
消防處高級助理救護總長羅信堂表示,8月31日太子站事故当晚,救护员到场後发现伤者分散在月台不同地方,位置不断改变,而且他们的服饰相似,对点算伤者人数造成困难,可能会有重复计算的情况,因此初步评估现场约有10名伤者,後来才确认有7人需要送院,全部人送院时清醒。
羅信堂指,在日常处理大型事故时,评估伤者人数会采取稳妥做法,一些伤者可能只是气促,都会界定为严重或需要救护服务,分流後的伤者人数有改变并不罕见。
醫管局:8月31日晚太子站無死亡

醫管局高級行政經理龔澤民表示,8月31日晚太子站事件無死亡。(大公文匯全媒體)
醫管局高級行政經理龔澤民今日(10日)對於8月31日太子站事件作說明時表示,8月31日晚間至9月1日早晨,共有46名因參加公眾集會受傷被送至10間公立醫院,包括35男11女,根據資料指出,19名傷者需要留院治療,當中有5名情況嚴重,14位情況穩定,其餘傷者經治療後當時已經出院。龔澤民稱,醫管局於當日接收的傷者,截至目前已經全部出院了,並無死亡個案。
【链接】死人谣言散播时序
8月31日
一批暴徒在港铁太子站内攻击市民,警方接报后前往执法,多人被捕。消防处当时初步点算有十名伤者,再次点算后确认只有七名伤者。之后网上出现不同版本的传言,包括三名重伤者不知所终,有死者被送往广华医院殓房,有尸体被抛入公海等。
9月2日
屯门一名16岁少年堕楼,网上即疯传该名少年於8月31日太子站被警员打死,又称遗体在广华医院殓房。警方及广华医院均否认有关说法,警方更呼籲市民动用智慧、多看资讯,令谣言不攻自破。
9月2日
网民「Peter Cheung」声称,「8.31」有两名死者分别叫「潘凯勤」及「朱创基」。但之后被人踢爆,「Peter Cheung」早在四年前就一直在网上散播关於潘凯勤的负面信息,两人疑有私怨;至於「朱创基」则疑似改编自潘凯勤太太所在的一家会计公司的名字。
9月3日至今
每日有人到太子站B1出口外上香及献花,将太子站营造成「死者」灵堂。
9月5日
民主党中委梁翊婷在IG发文,称有街坊亲口跟她说,有位做殓房的朋友告诉他,太子站共死了六个人,都是断颈死的,是警察从后90度拗断颈。帖文内容遭到网友强烈质疑。
9月6日
一批暴徒聚集太子站,「跪求」港铁公布「8.31」当晚的cctv片段不果,夜晚就开始破坏行动。
9月9日
消防处澄清,「8.31」当晚最终在现场需要救护服务的七名伤者,全部经一列特别列车由救护人员护送到港铁荔枝角站,再由候命的救护车分别送往明爱医院及玛嘉烈医院治理。医管局亦再次确认,根据该局的纪录,当晚港铁站事件中并没有死亡个案。(大公报)
