
展板
【香港商報網訊】記者伍敬斌報道:12月13日,羅湖“雙周發布會”舉行了政務服務專場。羅湖區政務服務數據管理局局長劉楚文向社會作“‘i羅湖’,打造指尖上的智慧五星政務”主題發布。

罗湖区政务服务数据管理局局长刘楚文
今年以來,黨中央、國務院印發了《關于支持深圳建設中國特色社會主義先行示范區的意見》,明確提出要深化放管服改革,推進數字政府建設,實現主動、精準、整體式、智能化的政府管理和服務。而羅湖將其落實為兩個關鍵詞;“i羅湖”和“政務+”,這使得羅湖在更高的起點、更高的目標、更高的層次上推進政務服務,優化營商環境。

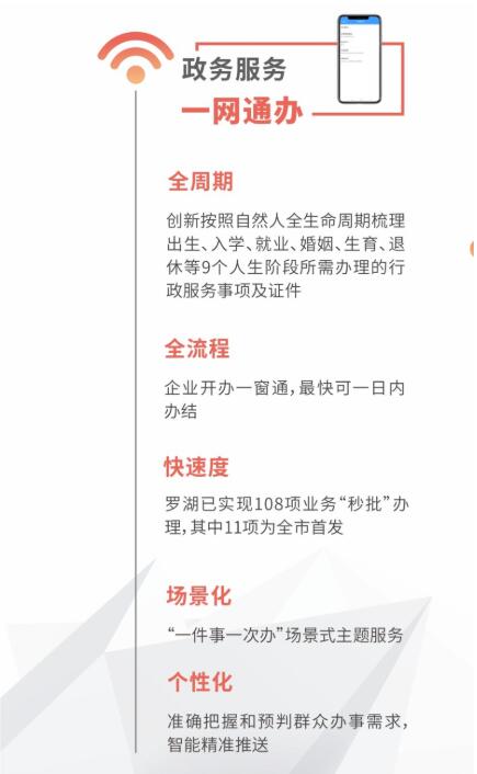
政务服务一网通办
“i羅湖”實現一網通辦
所謂“i羅湖”,是羅湖區政務新媒體綜合服務平臺,通過大數據和一體化服務,對區政府各部門的系統和新媒體進行整合再造,構建統一標準的服務中臺,打造包含APP、公眾號、小程序等多渠道于一體的掌上政務體系,它的最大特點是實現了一端集成,多端適配。

公共服务一体联动
劉楚文表示:“我們把全區100多個政務新媒體進行了整合,一共對接了1200多項政務服務事項,這些事項也同時在i深圳羅湖板塊進行鏈接,同時也對接了43項公共服務,前面講的是政務服務,第二部分是公共服務,第三部分接進了11類政務公開信息,以及5類政民互動服務,實現了100%政務服務事項最多跑一次,超過80%的事項實現0跑動,無論是民生小事,還是創業大事,都可以一站式辦理。”此外,“i羅湖”還鏈接了最新推出的羅湖融媒體平臺“羅湖+”APP,每天發生在羅湖的各種新鮮事、各種新聞、各種好吃好玩的熱點資訊每天更新,一應俱全。

政务公开一屏智享
如果僅僅是這些,“i羅湖”也并沒有什么特別的,但其“三個一”的強大功能,讓“i羅湖”在其他同類服務平臺中脫穎而出。

政务+
所謂“三個一”就是政務服務一網通辦,公共服務一體聯動、政務公開一屏智享。其中,“政務服務一網通辦”,就是從網上辦到掌上辦,不光是PC端,通過移動端,通過手機動動手指就能夠實現掌上政府指尖辦事,并且實行全周期、全流程、快速度、場景化、個性化服務。只要是在羅湖生活,一個自然人從出生到離開人世大概九個階段116項事項,大部分都可以在“i羅湖”辦理。而在羅湖辦企業,在“i羅湖”也實現了一門集中、一次配齊。羅湖目前已經可以實現111項業務“秒批”,其中11項是全市首發。
“公共服務一體聯動”則是一種便民功能,市民可以通過“i羅湖”公眾號繳交羅湖各單位的費用,包括學費。輸入繳費單上的編碼和執收單位編碼信息后,即可通過微信支付進行繳費。此外,“i羅湖”還打通羅湖醫院集團系統、市疾控系統,實現體檢報告、就醫歷史在線查詢和疫苗注射記錄查驗打印。其余包括綠色出行、文娛活動等信息,都可以在“i羅湖”上找到。
“政務公開、一屏智享”,是羅湖對于現代治理的一個探索。劉楚文表示:“當前,我們實現了三層級、五公開、全鏈條的服務。三層級就是打通了區、街道、社區三個層面,實現了決策公開、執行公開、管理公開、服務公開、結果公開,發布、解讀、回應和監督串成一個鏈條。政務公開工作羅湖連續三年獲得政府信息公開大獎,也被評為廣東省優秀等級試點單位,試點工作得到了國務院辦公廳肯定,相關做法在中國政府網進行宣傳和推廣。‘i羅湖’跟區政府門戶網站、政府公報小程序、行政服務大廳等形成立體式公開渠道。過去我們要申請公開事項主要是通過政府網站,現在不管是通過網站,還是通過移動端‘i羅湖’也可以獲取政府的公開信息。信息實時上網,同步公開。‘i羅湖’可以實現公開事項、標準目錄、辦事指南等信息轉化為二維碼,民眾可以隨時掃碼查閱。”
“政務+”組合拳 優化拓展政務服務
在此次雙周發布會上,第二個關鍵詞是“政務+”。所謂“政務+”是羅湖區對政務服務的優化和拓展。過去到政府辦事就是到政府各個部門,后來到行政服務大廳,現在行政服務不光在這些行政機構,羅湖區還把它延伸到各個便民場所,也就是實現了政務服務的多點辦、就近辦、一次辦。
劉楚文表示,“政務+”推出了三個組合拳,它們是:黨建+政務、政務+驛站、政務+金融。
其中,黨建+政務突破了地域的限制,推動更多政務服務事項下沉到社區黨群服務中心受理,實現200多個事項在街道、社區通辦通取,打造十分鐘“政務服務圈”。
政務+驛站,24小時不打烊,特別適合白天沒空,只有晚上有空的白領階層。羅湖區在人才創新園、區黨群服務中心、志愿者U站、警務E站等區域集中配置公安、市監、稅務、社保、政務等自助服務設備,隨時準備為居民提供服務。
而在政務+金融方面,就在昨天羅湖區政府和工行深圳分行、建行深圳分行簽署了戰略合作框架協議,在政務服務和金融服務方面實現強強聯手。劉楚文說:“首先我們拓寬服務網絡,在羅湖第一批推出了10個網點,這10個網點都設有智慧政務的服務專窗,比如住建、人力資源、教育等很多業務一共有340項,你去銀行辦事的時候同時就把這些事辦了,比如社保參保、公積金提取、津貼發放,特別是跟支付有關的業務非常方便,法人機構變更等在銀行都可以全部搞定,銀行工作人員會給你提供導辦、幫辦服務,包括你要打印房產證明、無犯罪證明都可以。這是一個三贏的事情,一方面是政府服務網絡實現了延伸,第二方面企業擴大了服務內容、提升服務質量,也拓展了受眾范圍,第三方面群眾也得到了實惠,打印還免費。”
政務服務沒有最好,只有更好,為群眾提供一流的政務服務,不斷優化營商環境是羅湖孜孜不倦的追求,羅湖將進一步在“掌上政府”上繼續探索,先行示范,用數據為深圳城市治理現代化賦能。
