2月1日,国家移民管理局更新了近期有关国家入境管制措施提醒,其中,64个国家或地区相继在口岸采取了入境管制措施,截至1月31日,国内外航司于共取消248个中国国际航班。针对以上措施,自1月31日以来,外交部已派出四架包机,从泰国、马来西亚、日本等地分别接回滞留国外的湖北同胞399人。

图片来源:国家移民管理局
| 399名滞留境外的湖北同胞已回国
根据外交部领事司最新消息,自1月31日以来,外交部已会同有关部门协调派出四架包机,从泰国、马来西亚、日本等地分别接回滞留国外的湖北同胞399人。目前,相关人员均已安顿妥当。
连日来,外交部从一些国家集中接到公民求助信息,反映因部分国家停飞武汉航班被迫滞留当地,其中大部分是湖北同胞。外交部发言人华春莹1月31日表示,考虑到近日湖北特别是武汉中国公民在海外遇到的实际困难,中国政府决定尽快派民航包机把他们直接接回武汉。据外交部领事保护中心副主任介绍,为保证大家健康和安全,有关航班配备了医护人员,登机前和整个航程中均采取了相关防疫措施。
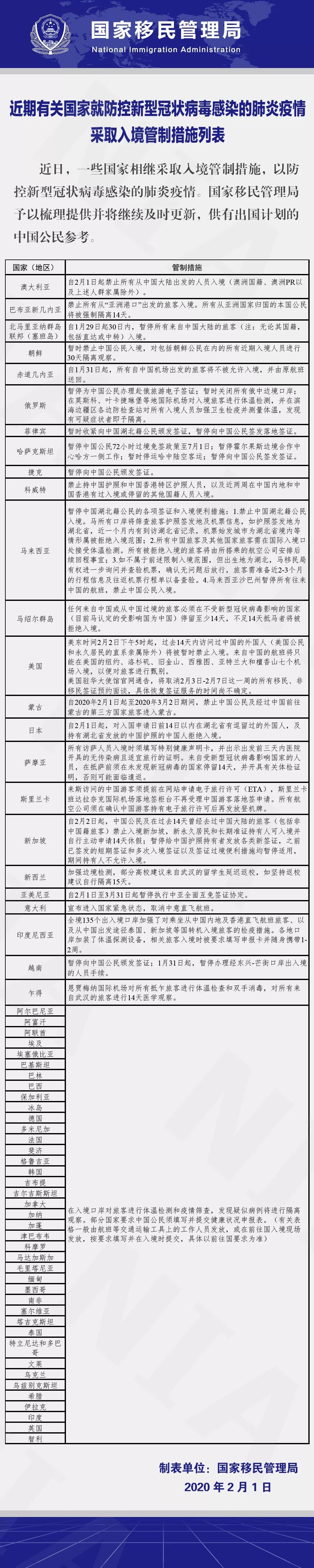
日前,包括美国、日本、泰国等64个国家或地区相继在口岸采取了入境管制措施,中国驻美国、韩国、日本、新加坡、菲律宾、挪威等多个国家的大使馆已经发通知:在海外滞留的中国旅客向当地使馆报备个人信息。
根据中国驻美国大使馆、中国驻日本使馆发布的通知,明确表示“为方便及时提供领事服务与协助,请在美湖北公民尽快联系所在地附近的中国使领馆报备个人信息。信息应包括:姓名、出生日期、籍贯、护照号码、出境时间、回国日期和航班、现在何地、联系电话、回国意愿、是否有新型肺炎疑似症状等。如系团组旅行,建议由团组负责人统一报备。”
| 中国内地居民出入境是否受影响?
根据疫情防控工作需要和一些国家、地区已针对新型冠状病毒感染的肺炎疫情实施入境管制措施的情况,为保障中外人员身体健康和生命安全,维护正常出入境秩序,国家移民管理局建议,近期有出国出境计划的内地居民合理确定出行时间,并部署全国海陆空边检机关做好提示指导,避免公民可能造成的不必要损失。
外交部领事司也提醒中国公民留意外方有关疫情防控的入境管制措施,根据自身健康状况合理安排出行,详细了解并遵守目的地国有关入境规定。
据了解,对持有往来港澳台签注、受疫情影响未能在签注有效期内入境港澳台地区的,公安机关出入境管理部门将在疫情解除后,根据持证人意愿免费重新办理相同种类和有效期的签注。
此外,对载运疫情防控物资的交通运输工具,国家移民管理局已部署各口岸出入境边防检查机关开通绿色通道,特事特办,快速高效办理边检通关手续。
| 在境外的中国公民要注意什么?
为防范新型冠状病毒感染的肺炎疫情传播,部分国家卫生检疫部门会对来自中国的旅客临时实行包括测量体温在内的健康检测措施。如发现体温异常等情况,可能采取隔离观察、入院治疗等措施。
外交部领事司提醒海外中国旅客,如需协助,可及时与中国驻当地使领馆联系,或拨打外交部全球领事保护与服务应急热线。
中国驻外使领馆针对疫情发布防范提示,呼吁在境外旅行的中国公民戴口罩、勤洗手漱口,加强自我防护,如有发热、咳嗽等症状且来自有新型冠状病毒感染的肺炎确诊病例的省份,或与相关人员有过接触,应迅速前往附近医疗机构就诊。
“外交部12308热线和驻外使领馆领保电话24小时畅通。”谢炎村说,外交部领事保护中心将继续跟踪形势,为中国公民顺利回国做好协助工作。
| 目前中国公民是否可办理普通护照等出入境证件?
针对备受公众关注的“目前中国公民是否可以到公安机关出入境管理部门办理普通护照等出入境证件?”这一问题,国家移民管理局表示,为保护中外人员生命安全和身体健康,减少人员跨境流动影响疫情,维护正常出入境秩序,建议内地居民合理安排出国出境计划,非特别急需的可暂缓申办出入境证件。
目前,湖北省公安机关出入境管理部门已暂停受理中国公民出入境证件申请,恢复受理申请时间将视疫情防控情况确定。其他地方公安机关出入境管理部门因春节长假暂时关闭窗口服务。如无特别情况,春节假期结束后,除湖北省以外的公安机关出入境管理窗口将继续开放。
有关当事人可提前联系当地公安机关出入境管理部门了解窗口开放信息和相关证件申办要求。为减少人员聚集、避免奔波往返,确有需要的申请人可通过网上预约等渠道确定提交申请的具体时间,以便各窗口单位更好地提供办证服务,提高受理审批效率。各地(包括湖北省内人员)确有特殊事由需紧急办理出入境证件的,可随时联系各地公安机关出入境管理部门申请进行个案审批。
| 出入境人员出现状况怎么办?
国家移民管理局提醒,出入境人员如出现发热并伴有咳嗽、呼吸困难等急性呼吸道感染症状,应当立即停止出入境旅行、自觉远离人群,并到就近的医疗卫生机构就医。口岸或驻地的移民管理机构也将提供必要的协助。
信息综合自:外交之声综合国家移民管理局、新华社客户端、外交部领事司、领事直通车、民航资源网、央视新闻、中青报、中新社
