【香港商報网訊】記者黃裕勇報導:2月19日,美國哈佛大學、鍾南山院士領銜的廣州呼吸健康研究院、恒大集團經過多輪三方會談,聯合成立“新型冠狀病毒肺炎科研攻堅小組”。在此次合作中,恒大集團作為總協調人,5年提供8億元經費支持科研攻關,目前首期2億元資金已經到位。
.jpg)
“中美新型冠狀病毒科研攻關專家組”第二次視頻會議現場
許家印親自牽線:中美頂尖專家團隊聯手科研攻關
哈佛大學是享譽世界的研究型大學,在醫學等領域擁有崇高的學術地位。廣州呼研院在鍾南山院士的帶領下,從2003年抗擊非典開始,在多次重大公共衛生事件勇挑大樑。顯然,讓中美這兩家頂尖專家團隊聯手絕非易事!
恒大能夠做到,是因為早在2013年就與哈佛開始戰略合作,雙方共同成立了免疫疾病中心、綠色建築中心、數字科學中心三大科研中心並取得長足發展。
此次疫情發生以來,許家印親自牽線,並派出恒大總裁夏海鈞坐鎮美國波士頓,最終促成哈佛大學與廣州呼研院、恒大集團三方成立科研攻堅小組,由鍾南山院士、哈佛大學醫學院院長George Q.Daley院士擔任聯席組長,帶領幾十位中美權威專家開展科研攻堅。

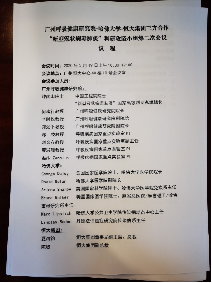
現場參會名單
據現場參會名單顯示,出席此次會議的人員可謂是大咖雲集,有鍾南山院士,哈佛大學醫學院院長George Daley院士,哈佛大學醫學院副院長David Golan、免疫系主任Arlene Sharpe院士,哈佛大學雷根研究所主任Bruce Walker院士,哈佛大學傳染疾病動態中心主任Marc Lipstich,丹娜法伯癌症研究院傳染病系主任Lindsey Baden,廣州呼研院院長何建行教授、呼吸疾病國家重點實驗室副主任趙金存教授等。恒大總裁夏海鈞、副總裁陳敏也出席了會議。
鍾南山:最終目標是消除新冠病毒對人類威脅

鍾南山院士在會上發言
鍾南山院士接受採訪時透露,科研攻堅小組正按照短期目標和長期規劃兩大方面開展工作:
短期目標指近期四大重點科研方向,分別是加快快速診斷試劑的研發,運用細胞因數晶片研究確認細胞因數風暴的關鍵成分,加快特異性人源化單克隆抗體和新藥研發,以及加快疫苗研發,旨在儘快控制疫情、救治患者。
長期規劃則涵蓋十大科研領域,圍繞病毒溯源、傳播途徑、動物模型建立、感染與致病機理、快速免疫學檢測方法、基因組變異與進化、重症病人優化治療方案、應急保護抗體研發、快速疫苗研發、中醫藥防治開展研究。
“恒大給予了我們科研專案很大的支持,這讓我很感動,也很受鼓舞!”鍾南山院士表示,相信通過三方共同努力,一定能儘快形成一批科研成果,對疫情防控、患者救治起到積極作用。
哈佛校長:對三方攻克新冠病毒肺炎充滿信心
據恒大集團官網消息,美國東部時間2月18日上午11時(北京時間2月19日零時),受許家印委派,恒大總裁夏海鈞帶隊到訪哈佛大學, 與哈佛校長Lawrence S.Bacow等就推進新型冠狀病毒肺炎科研攻堅小組工作舉行會談,並轉交許家印給哈佛大學和校長的感謝信。
許家印在信中說,感謝哈佛大學對防控新冠病毒肺炎疫情的大力幫助,相信有了中美兩國頂尖專家的精誠合作、全心投入,加上恒大充分的人力、財力、物力支持,一定能儘早取得具有里程碑意義的重大科研成果,也一定會攻克這一全球公共衛生安全的重要難題,助力中國乃至世界打贏這場疫情防控阻擊戰,為全人類的健康和生命安全作出貢獻。

恒大團隊與哈佛團隊會談
哈佛校長Lawrence S.Bacow對恒大集團在疫情之初積極行動,從關切人類共同命運、保護健康和生命出發,促成鍾南山團隊、哈佛大學合作攻關表示高度讚賞,對許家印和恒大的高度社會責任感表示由衷敬佩。他表示,哈佛大學非常感謝恒大牽頭設立這樣一個合作機制,讓哈佛有機會參與攻克人類共同面臨的難題,他對哈佛大學和鍾南山領銜的廣州呼研院共同合作,發揮各自科研優勢攻克新冠病毒肺炎充滿信心。
據記者瞭解,除聯合開展科研攻堅外,恒大還第一時間向武漢市捐贈2億元現金和5000噸新鮮蔬菜,向中國醫學科學院現金捐贈1億元,支持設立“抗病毒創新藥物研究基金”,加快研發抗擊新冠肺炎相關創新藥物。
在第十屆“中華慈善獎”表彰大會上,許家印在獲獎感言中提到,“我和恒大的一切,都是黨給的,國家給的,社會給的。飲水思源,我們一定要回報社會,一定要積極承擔社會責任,一定要多幫助那些需要幫助的人。”聽其言觀其行,從出錢出人出力支持打贏疫情防控阻擊戰來看,許家印是這麼說的,更是這麼做的。
