4月14日,記者從廣州市衛健委獲悉,自2021年4月12日起,根據「知情、自願、自費、風險自擔」原則,啟動廣州市外籍人士適齡人群接種國產新冠病毒疫苗(上市階段)工作。
據了解,廣州市在11個區各指定了1家新冠疫苗接種單位為外籍人士接種疫苗,自願接種的外籍人士可通過粵健通微信服務平台在線預約登記疫苗接種。廣州市目前使用的是國產新冠病毒滅活疫苗,全程需接種兩劑。已參加廣東省社會保障醫療保險的外籍人士,現場出示有效醫保參保憑證,享受與其他參保中國公民同等待遇。未參保廣東省社會保障醫療保險的外籍人士,自費接種疫苗,費用為100元/劑次。
預約方式如下:4月12日起,掃描二維碼(如圖)進入粵健通微信服務平台的外籍人士新冠疫苗接種服務頁面進行信息填報、預約。預約成功後在指定時間、地點,攜帶中華人民共和國外國人永久居留身份證或護照及有效停居留證件、醫保參保憑證前往。在指定接種點接種前,按程序簽署知情同意書、免責承諾書等,做好個人防護並主動告知健康狀況,由專業人員判定是否符合接種條件。接種14天內請密切關注自身身體情況,如有不適,請及時就醫。(記者 徐紅 通訊員 穗衛健宣)

預約App二維碼

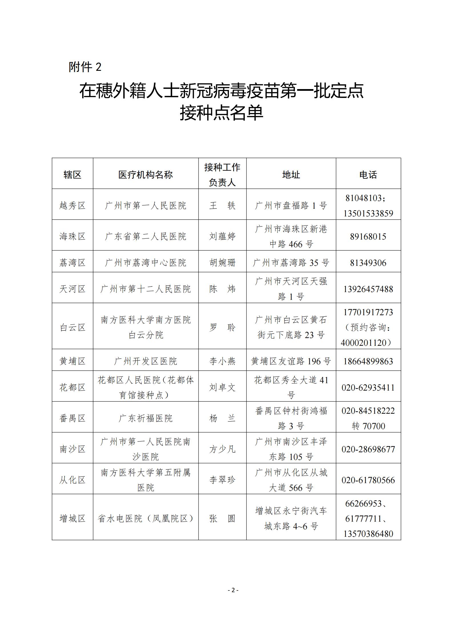
廣州市在穗外籍人士新冠病毒疫苗第一批定點接種點名單。

廣州市在穗外籍人士新冠病毒疫苗接種工作流程。

