
首屆「一帶一路」國際微記錄片德宏影展
【香港商報網訊】第二屆「絲路光影」國際微視頻德宏影展系列活動擬於2019年4月在中國雲南德宏州芒市(潑水節期間)舉辦。本屆影展設置了微電影(含網絡電影)、微紀錄片、微動漫、微形象宣傳片、公益廣告五個單元。

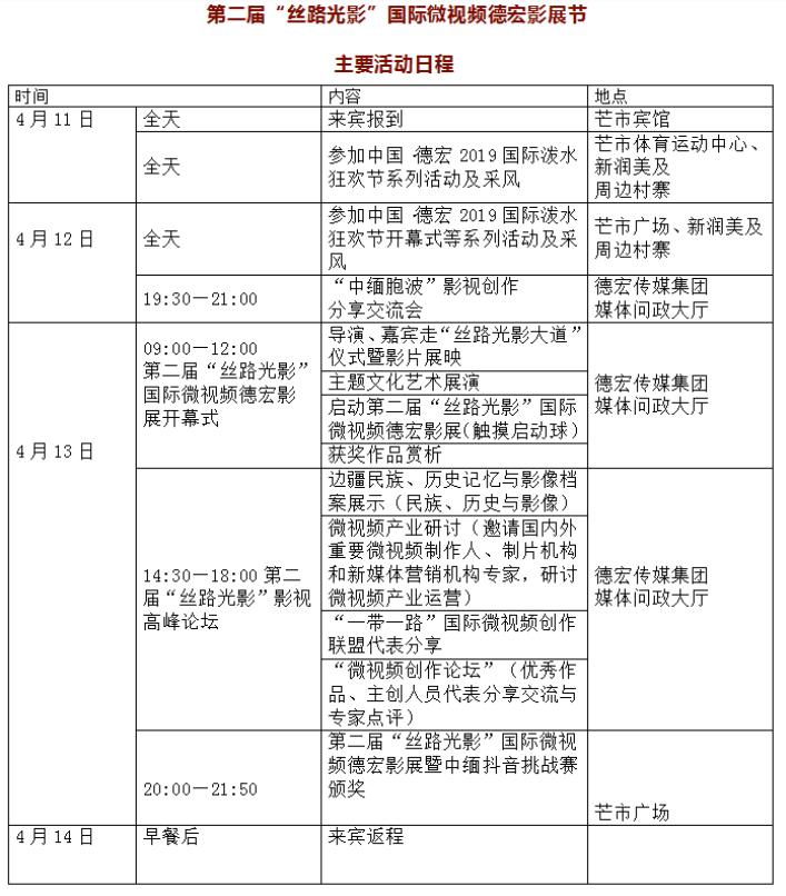
第二屆「絲路光影」國際微視頻德宏影展節主要活動日程
首屆「一帶一路」國際微紀錄片德宏影展,受到了國際國內微紀錄片業界和業餘愛好者的廣泛關注和積極響應,共徵集到中國、菲律賓、越南、泰國、老撾、柬埔寨、緬甸、韓國、尼泊爾、中國台灣10個國家和地區248部作品,邀請到中國、緬甸、韓國等9個國家和地區的19名專家組成評審委員會, 影展成果達到了很好的效果。

首屆「一帶一路」國際微記錄片德宏影展
第二屆「絲路光影」國際微視頻德宏影展系列活動是德宏主動服務和融入國家「一帶一路」倡議,結合德宏資源和區位優勢,充分利用新媒介進一步增進與南亞、東南亞的文化交流,以文促情、以文化人,以文化融通的方式講述中國故事,共享絲路美好生活,同時也是繁榮邊疆文化事業,促進「一帶一路」沿線國家民心相通,拓寬中國與鄰邦國家人文交流與文化融合發展的有效渠道,切實把德宏的區位優勢轉化為助推「一帶一路」倡議持續落地見效、引領人文深度融合的輻射優勢。

首屆「一帶一路」國際微記錄片德宏影展
本屆影展面向各級電影家協會, 大專院校學生作品,國內各領域、各行業電影創作單位及個人,各機關企事業單位,海外各國電影創作團隊,獨立製作人,影視創作愛好者進行作品徵集,徵集時間為2019年2月17日至2019年3月20日。
第二屆「絲路光影」國際微視頻德宏影展設置絲路光影主題獎1名,獎金人民幣100000元(稅後)+證書+獎盃。優秀作品將獲得第二屆「絲路光影」國際微視頻德宏影展特製獎盃、證書並獲得RMB10000元(稅後)獎金鼓勵(並邀請參加盛典活動);提名獎獲得第二屆「絲路光影」國際微視頻德宏影展特製獎盃、證書;入圍作品將獲得入圍證書。

第二屆「絲路光影」國際微視頻德宏影展報名表下載二維碼、作品徵集時間及要求、獎項設置、提交方式、郵寄地址
據悉,4月11日至13日,將在全媒體平台進行全媒體直播;3月20日至4月12日,將在德宏傳媒集團媒體問政大廳進行投稿影片集中展播,屆時,還將在影展官網及德宏州內各媒體平台、州外合作媒體平台、州廣電網絡平台進行推廣。(劉楊廣慶)