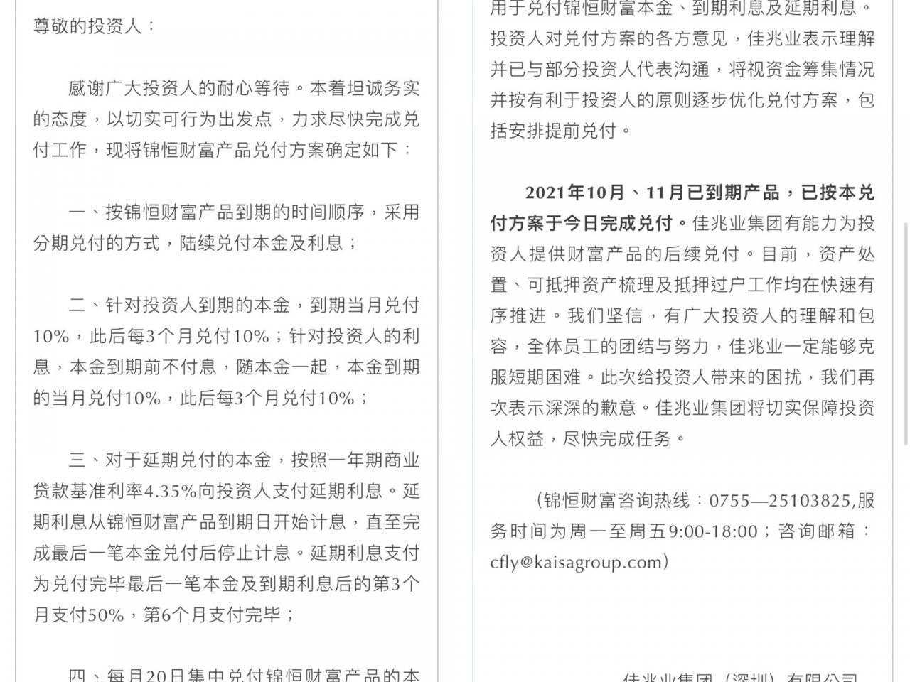
今日(22日)晚間,佳兆業集團在官方微信公布理財產品兌付方案,將按錦恆財富產品到期的時間順序,採用分期兌付方式,陸續兌付本金及利息。針對投資人到期的本金,到期當月兌付10%,此後每3個月兌付10%;針對投資人的利息,本金到期前不付息,隨本金一起,本金到期的當月兌付10%,此後每3個月兌付10%。
而對於延期兌付的本金,佳兆業按照一年期商業貸款基準利率4.35%向投資人支付延期利息。延期利息從錦恆財富產品到期日開始計息,直至完成最後一筆本金兌付後停止計息。延期利息支付為兌付完畢最後一筆本金及到期利息後的第三個月支付50%,第6個月支付完畢;每月20日集中兌付錦恆財富產品的本金、到期利息及延期利息。無論是當月1日到期,還是當月31日到期的本金、到期利息及延期利息,均於當月20日統一兌付。
