香港新一屆立法會議員個人利益申報出爐,90名議員的申報表已上載到立法會網頁。
霍啟剛申報持有35個物業
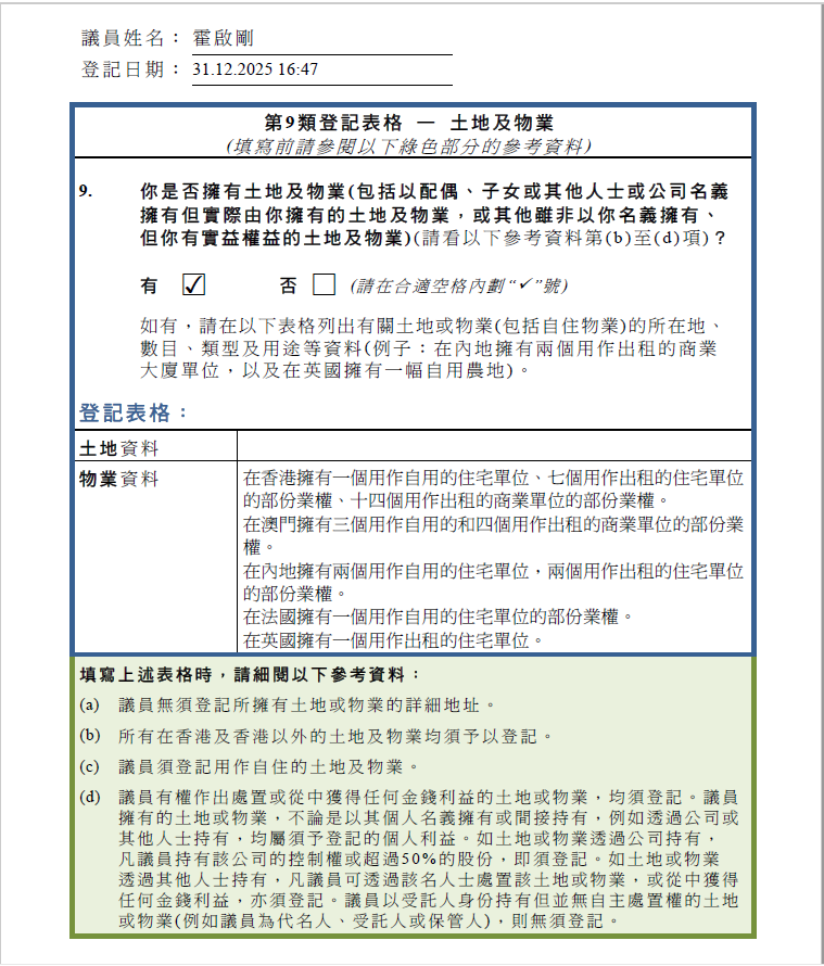
根據財產申報細節顯示,不少議員在內地和海外都持有物業,其中連任立法會議員的霍啟剛申報持有35個物業最多,當中7個為自用,其餘28個為出租;相關物業遍布香港、澳門、內地、法國同英國,其中香港物業有22個、內地4個、澳門7個(含4個商業單位)。

霍啟剛財產申報表。立法會網頁截圖
翻查霍啟剛在上屆提交的申報表,他於2022年提到在香港、內地、法國同英國有物業,但未提及數量。其後霍啟剛在2025年7月申報在港島有4個物業,九龍有10個。
霍啟剛主動公開名下物業,讓不少内地網友直呼「太坦誠了」、「豪門裏的清流」,亦網友笑言霍啟剛是「全球包租公」。


霍家最具代表性的豪宅,早已被多次曝光。霍启刚一家五口目前居住的浅水湾豪宅,市值高达1.6亿港幣 ,作为家族重要资产,仅由大房长孙霍启刚继承。

霍啟剛此次申報的35項物業均為個人直接持有,未包含家族信託資產,僅這部分公開資產已價值不菲。
值得一提的是,公示的多項房產為霍啟剛與郭晶晶婚後共同持有,這種毫無保留的財產公示,被外界解讀為對婚姻的絕對坦誠,也向公眾傳遞了公職人員的透明態度,完美契合「香港立法會議員須在當選後14天內申報個人利益」的議事規則要求。

有分析指,霍啟剛的資產布局暗含家族戰略。內地物業集中在大灣區,如珠海的自住房、東莞的出租住宅和中山的家族項目,呼應了霍英東集團早年對南沙的投入。而海外資產選擇法國自住與英國出租組合,則體現穩健保值思路。
不少議員擁有內地物業
25名議員在內地擁有物業,同時,12名議員的物業還遍布全球多地。
以科技創新界議員邱達根為例,他在英國、日本、上海、佛山、港島和新界均擁有物業。民建聯的陳仲尼不僅在香港擁有住宅、商用單位和工業大廈,還在加拿大、英國和越南購置了住宅物業。
選舉委員會界別方面, 議員謝偉俊也擁有16處物業; 李浩然申報的土地及物業最多,他列出在內地擁有一幅出租土地、5個出租住宅物業,以及在香港擁有1個自住住宅物業。另外,梁子穎就報稱有一個九龍區的出租住宅物業,和3個新界區的出租私家車車位,而何敬康則擁有一幅沒有用途的新界農地。
新任議員方面,暫時有12個申報有物業,當中選委會界黃錦良在內地有物業,選委會界洪錦鉉有工業物業出租及有自住物業,其餘10人在香港有住宅物業。
此外,立法會主席李慧琼申報擁 有2個物業,在九龍城區擁有2個住宅物業,一個自住,一個出租。

多名議員 持有公司股份
不少議員都有填寫為受薪董事或受薪僱傭的職位,法律界陳曉峰申報是5間公司的非執董。在公司持股方面,選委會界別的吳傑莊報稱持有最多公司的股份,涉及共37間公司或團體,同樣是選委會界別的林琳及醫療衛生界林哲玄就分別持有8間及7間公司的股份。
在持有公司數量方面,多名議員均有所涉獵。其中,鄉議局功能組別議員劉業強以持有105間公司的股份實益權益脫穎而出,緊隨其後的是持有44間公司股份實益權益的吳傑莊,以及擁有41間公司的黃英豪。
在選舉捐贈方面,有31人報稱有接收選舉捐贈,當中包括獲所屬政黨捐贈,但全部人均沒有填寫獲捐贈的金額,而金融界陳振英及選委會界別的簡慧敏獲中國銀行(香港)的選舉捐贈;勞工界林偉江報稱獲工會的發展基金捐贈。

財產申報制度折射香港的透明度規則。根據立法會《議事規則》第83條,議員要在每屆任期舉行首次會議當日前向立法會秘書提供個人利益申報。立法會主席李慧琼表示,相信議員會認真、按照要求盡快申報一切需要申報的事,會向秘書處了解議員提交情況。