手機版
客戶端
融媒體矩陣
微信視頻號
快手視頻號
今日頭條
郵箱
zgc_west@126.com
复制
繁
繁體
簡
簡體
訂報/續訂
|
廣告服務
|
PDF電子報
|
電子報
首頁
港聞
財經
證券
視聽
港深合作
評論
綜合
灣區
商社
文化
地方
招商
專題
--
℃
滾動新聞:
恒隆系2025年少賣樓盈利跌15%
19:02
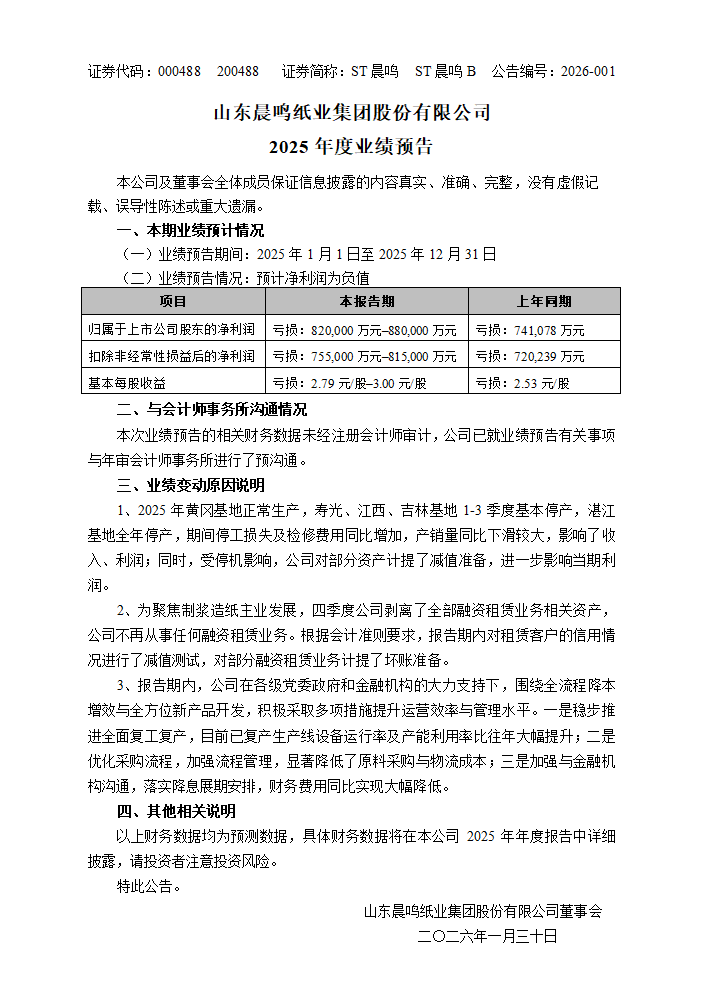
山東晨鳴紙業集團股份有限公司發布2025年度業績預告
19:00
「為更值得的探索」 騰訊青雲獎學金頒獎 獲獎在校碩博每人50萬
18:40
兩貪污集團涉行賄造假騙政府資助 創科局:絕不姑息違法行為
18:26
港大經管學院論壇探討2026中國經濟與科技前瞻
18:15
SHOPLINE夥零售協會發布優質網店指標
18:00
新人平均結婚開支回落至40萬元以下 希望政府增加新生嬰兒獎勵金
17:52
江蘇如東人工智能暨現代產業發展懇談會在滬舉行
17:50
首頁
>
證券
山東晨鳴紙業集團股份有限公司發布2025年度業績預告
責任編輯:
何瑋
2026-01-30 19:00:57
來源:
香港商報網
責任編輯:
何瑋
推薦新聞
2025年中國可再生能源發電量超歐盟用電量之和
2026-01-30
分享
港股收評:恒生指數跌2.08%
2026-01-30
分享
「深層思維」公司說其AI模型可解碼人類「暗基因組」
2026-01-30
分享
萬科:當前公司在各方支持下 全力推進改革化險工作
2026-01-30
分享
【A股收評】三大指數個別發展 創指漲1.27%
2026-01-30
分享
24小時
7天
前董事長炮製9.2億虛假債務 遼寧一藥企500員工春節前夕面臨失業
今晚012期六合彩頭二獎同告懸空 下期多寶2839萬
陳美寶下午4時15分交代佩戴安全帶新安排 消息:政府擬修例或暫緩安全帶新規例
香港教師或每3年「續牌」 有刑事記錄者難獲執業證書
有片|市民爆料深圳福田霧炮車疑取再生水降塵 與水務局要求相悖
特區政府強烈不滿有關巴拿馬港口判決:嚴重損害港企合法權益
【港商觀察】首相閣下,這次請坐紅旗不是勞斯萊斯
直播回放|運輸及物流局局長陳美寶會見傳媒
質疑忽略殘疾人士需要 有團體反對城規會批准灣仔秀華坊發展方案
特區政府施政十件大事評選 立法會選舉成功舉行居首位
警方旺角掃黃拘男主持
【廣東兩會】譚星海:從「隱形冠軍」到「潮流名片」,惠陽時尚產業點亮「廣貨行天下」
有片丨中央軍委副主席張又俠涉嫌嚴重違紀違法被立案審查調查
印度出現尼帕病毒疫情 死亡率可達40%以上
運輸署:人性化處理佩戴安全帶實際情況
巴士安全帶新規1·25起生效 違例最高罰款5000元及監禁3個月
今晚011期六合彩頭獎無人中 下期多寶1945萬
中國團隊對尼帕病毒藥物有新發現
今晚010期六合彩頭獎再懸空 下期多寶1303萬
前董事長炮製9.2億虛假債務 遼寧一藥企500員工春節前夕面臨失業
香港商報PDF