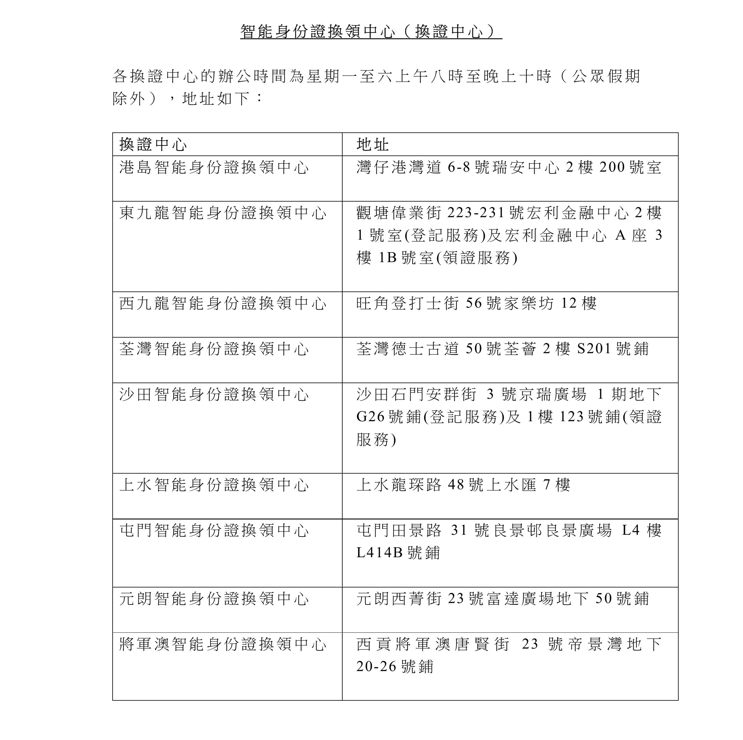
鑑於近日不少市民由外地返回香港換證,入境事務處今日(26日)宣布,各智能身份證換領中心(換證中心)的換證申請日期由原來的2月11日延長3月3日,領證服務則維持不變至3月3日。市民明日﹙27日﹚起可預約2月11日後的換證申請服務。

各換證中心將於3月4日起停止服務,合資格的市民如在3月3日前尚未申請換證或領取新證,需前往人事登記辦事處辦理手續,有關細節及預約安排將於稍後公布。
此外,市民如因不在香港而未能在3月3日或之前回港換領新智能身份證,他們可在返港後30天內到人事登記辦事處辦理換證手續,無須趕回香港換證。倘若市民在外地返港後,在香港逗留時間少於30天,不會因為在返港期間沒有申請新身份證而觸犯相關法例。
至於年滿11歲或188歲的香港居民,他們須在11歲或18歲生日後的30天內到人事登記辦事處登記領取身份證。如果有關人士身在香港以外地方,則無須趕回香港登記,他們亦可在返港後30天內向人事登記辦事處提出申請。
而「到訪院舍換證服務」將不受換證中心服務期限影響。入境處人員會繼續到訪合資格院舍,為所有合資格而仍未換證的院友提供上門換證和派送新證的服務。(中通社資料圖)