
资料图:西安某小区外景。
凯撒豪庭小区、钓鱼台别墅、皇家骑士酒店……继广州、西安等地后,海南又发布“整治不规范地名清单”,随着多地清理整治不规范地名行动开展逐步开展,这些刻意夸大、崇洋媚外、怪诞离奇的名字恐怕要“凉凉”。
消息刚出,有人拍手称快,不规范地名不仅割断了地名文脉、损害了民族文化,也妨碍了人们的生产生活活动,早就该好好整治整治;也有人心存困惑,不规范地名清单的制定是否科学?在实践中,不规范地名认定的原则和标准是否合规?一些地名存在多年,整改之后会不会引起歧义?
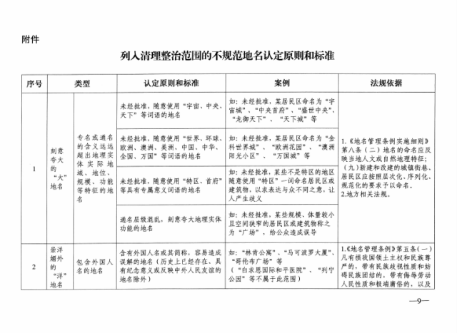
应当指出,违规地名整改所衍生的问题,并不是一个“该不该改”的原则问题,而是“怎么改”的操作问题。作为此次开展清理整治不规范地名行动的重要指南,2018年底民政部、公安部、自然资源部、住建部、交通部和国家市场监管总局联合出台的《关于进一步清理整治不规范地名的通知》概括了“大、洋、怪、重”几种违规地名类型,并给出了一些案例示范。

然而,由于现象列举的方式很难完全囊括所有问题,这一定程度上造成了执行过程中的模糊地带。中国幅员辽阔,城市众多,各地的情况千差万别,法律法规的落地生效难免遇到各种各样的问题。面对问题,正确的态度决不是视而不见,而是坚持扎实调研、科学论证、充分发挥主观能动性。以此次海南民政厅发布的违规地名整改清单为例,针对有人在公示期提出的户口登记簿、不动产登记证明、身份证等证件的变更调整带来的社会成本问题,有关部门表示将会采取一定补救措施。
城市是人们共同的生活环境,治理违规地名乱象有助于增加城市历史底蕴和文化内涵。这次舆论关注也给地方政府提了个醒:公示不是走形式,调研不能走过场。只有将顶层设计、社情民意与当地实际更好地结合起来,求得最大的“社会公约数”,才能不断推动治理体系和治理能力现代化。(海外网评论员 王法治)
